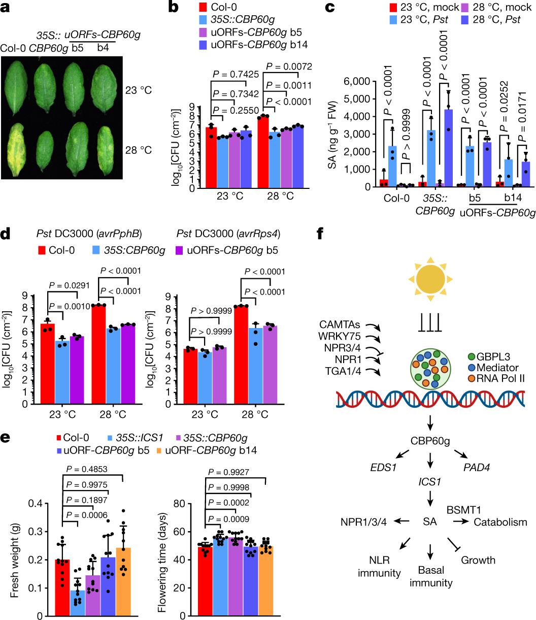
Fig. 4: Optimized CBP60g expression leads to temperature-resilient SA defences without growth or developmental trade-offs.
From: Increasing the resilience of plant immunity to a warming climate

Col-0, 35S::CBP60g and 35S::uORFsTBF1-CBP60g plants were syringe-infiltrated with mock (0.25 mM MgCl2) or Pst DC3000 solution (106 CFU ml−1) and then incubated at 23 °C and 28 °C. a, Foliar disease symptoms were evaluated at 3 dpi. b, In planta Pst DC3000 bacterial levels in samples in a at 3 dpi. c, SA levels in samples in a at 1 dpi. d, In planta Pst DC3000 (avrPphB) and Pst DC3000 (avrRps4) bacterial levels at 3 dpi. e, Fresh weight (left) at day 28 and flowering time (right) for the indicated plant genotypes. f, A working model of how elevated temperature targets the SA defence and immune network through CBP60g expression. At normal growth temperature, infection induces CBP60g gene expression. CBP60g regulates various defence genes, including those involved in SA accumulation (such as ICS1, EDS1 and PAD4). At elevated temperature, recruitment of Mediator, GBPL3 and RNA Pol II to the CBP60g locus is impaired, leading to lower SA production and reduced immunity at elevated temperature. Data in b–d are mean ± s.d. (n = 3 biological replicates) from one representative experiment (out of three independent experiments) analysed by two-way ANOVA with Tukey’s HSD. Data in e are mean ± s.d. (n = 12 biological replicates) from one representative experiment (out of three independent experiments), analysed by one-way ANOVA with Bartlett’s test. Exact P-values greater than 0.05 are shown in the Source Data.