Extended Data Fig. 4: YAP/TAZ oppose senescence in stromal cells.
From: YAP/TAZ activity in stromal cells prevents ageing by controlling cGAS–STING

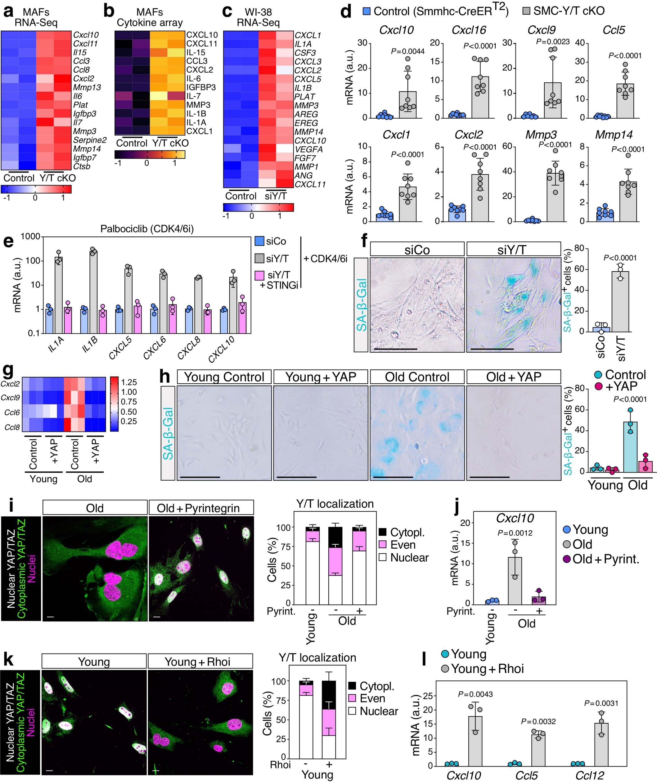
a, b, Heatmaps showing transcriptional induction (a) and secretion (b) of SASP factors after ex vivo genetic ablation of YAP/TAZ (Y/T cKO) in primary mouse adult fibroblasts (MAFs). Secretion of TNFα, a necrosis marker, was not detected. c, Heatmaps showing upregulation of SASP in WI-38 human fibroblasts upon siRNA-mediated depletion of YAP/TAZ (siY/T). TNFA expression was not detected. d, RT–qPCR analysis showing induction of SASP marker genes in adventitia-denuded aortic mediae from SMC-Y/T cKO compared to control mice. Data (n = 8 mice per column) are presented as mean ± s.d.; P values are derived from two-sided, unpaired t-test. e, RT-qPCR analysis of SASP marker genes in control (siCo) and YAP/TAZ-depleted (siY/T) WI-38 cells, treated with CDK4 inhibitor (CDK4i, 4 μM Palbociclib for 48 h), with or without concomitant STING inhibition (STINGi, 1 µM H-151 for 48 h). Data (n = 3 independent experiments) are shown as mean ± s.d. f, Senescence-associated β-galactosidase (SA-β-Gal) staining (left panel, Scale bar, 50 µm) and quantification (right panel, n = 3 independent experiments) in WI-38 cells upon depletion of YAP/TAZ (siY/T). Quantification data are presented as mean ± s.d.; P values are derived from two-sided, unpaired t-test. g, Heatmap showing upregulation of SASP marker genes in primary old MAFs, rescue by YAP-add back, as assessed by RT-qPCR. MAFs were isolated from young and old R26-rtTAM2; Col-tetO-YAPS127A mice, left untreated (Control) or treated with doxycycline (+ YAP) to sustain YAP activity ex vivo. Related to Fig. 4b. h, SA-β-Gal staining (left panel, bar = 50 µm) and quantification (right panel, n = 3 independent experiments) in primary MAFs isolated from young (3 months) and old (>21 months) mice, in the presence or absence of constitutively active YAP5SA (+ YAP). Cells transduced with empty vector are indicated as Control. Quantification data are presented as mean ± s.d.; P values are derived from one-way ANOVA with Dunnett’s multiple comparison test. i, Immunofluorescence staining for YAP/TAZ (Y/T) (left panel, Scale bar, 10 µm) and quantification of subcellular Y/T distribution (right panel, n = 3 independent experiments) in freshly isolated MAFs from old (>21 months) mice, either control or treated with Pyrintegrin (3.5 μM for 24 h). Data are displayed as mean ± s.d. j, RT-qPCR analysis of Cxcl10 in primary MAFs isolated from young (3 months) and old (>21 months) mice, the latter treated with either vehicle (control) or Pyrintegrin (3.5 μM for 24 h). Data (n = 3 independent experiments) are presented as mean ± s.d.; P values are derived from one-way ANOVA with Dunnett’s multiple comparison test. k, Immunofluorescence staining for YAP/TAZ (Y/T) (left panel, Scale bar, 10 µm) and quantification of subcellular Y/T distribution (right panel, n = 3 independent experiments) in freshly isolated MAFs from young mice, either control (vehicle) or treated with Rho inhibitor (Rhoi, 0.5 μg/ml C3 for 24 h). Quantification data are displayed as mean ± s.d. l, Expression of SASP markers in young MAFs either control (vehicle) or treated with Rhoi, as assessed by RT-qPCR. Data (n = 3 independent experiments) are shown as mean ± s.d.; P values are derived from two-sided, unpaired t-test.