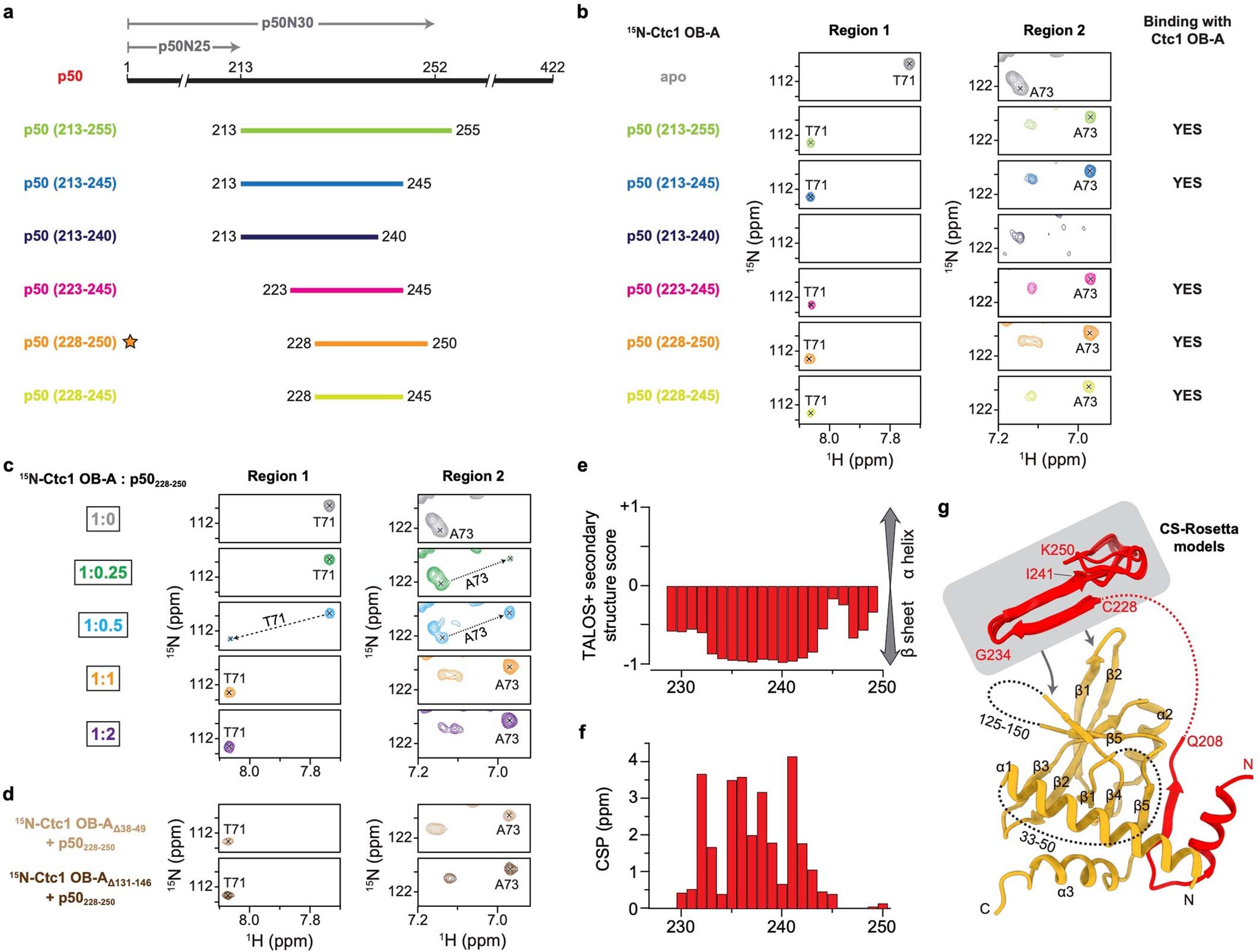
Extended Data Fig. 4: Identifying the 'invisible' interface between Ctc1 OB-A and p50 peptide using NMR methods.
From: Structure of Tetrahymena telomerase-bound CST with polymerase α-primase

a, Schematic diagram of p50 and constructs of p50 peptide. The N-terminal 30 kDa and 25 kDa fragments of p50 are labelled as p50N30 and p50N25, respectively. Previous biochemical study showed that p50N30 could bind Ctc1, whereas p50N25 could not43. The cryo-EM structure of p50 ends at residue 208 (Fig. 2b). On the basis of these facts, a series of p50 peptides in the range of residues 213-255 were designed to explore additional interface between p50 and Ctc1 OB-A that are 'invisible' in the cryo-EM structure. b, NMR binding study of p50 peptides with Ctc1 OB-A. Two regions of 1H-15N HSQC spectra of 15N-labelled Ctc1 OB-A in the absence (apo) and presence of unlabelled p50 peptides were shown. Chemical shifts of T71 and A73 were chosen to illustrate the binding process in this and the following panels, c and d. p50228-250 peptide is determined to be the optimal construct and was used for other NMR studies presented here. c, Titration series of p50 peptide into 15N-labelled Ctc1 OB-A. The binding is in the slow exchange regime and saturated at 1:1 stoichiometry. d, Truncations of two unstructured loops (residues 38-49 and 131-146) of Ctc1 OB-A individually have no effect on its binding with p50 peptide. e, Secondary-structure score of p50228-250 in the presence of Ctc1 OB-A. f, CSP index of p50 peptide upon binding Ctc1 OB-A. 1H-15N HSQC spectra shown in Fig. 2c were used for the CSP calculation. g, Model of the interactions between Ctc1 OB-A and p50. CS-Rosetta models of p50228-250 are shown in the grey box with arrows pointing to the binding surface on Ctc1 OB-A. Unstructured linkers are shown as dashed lines.