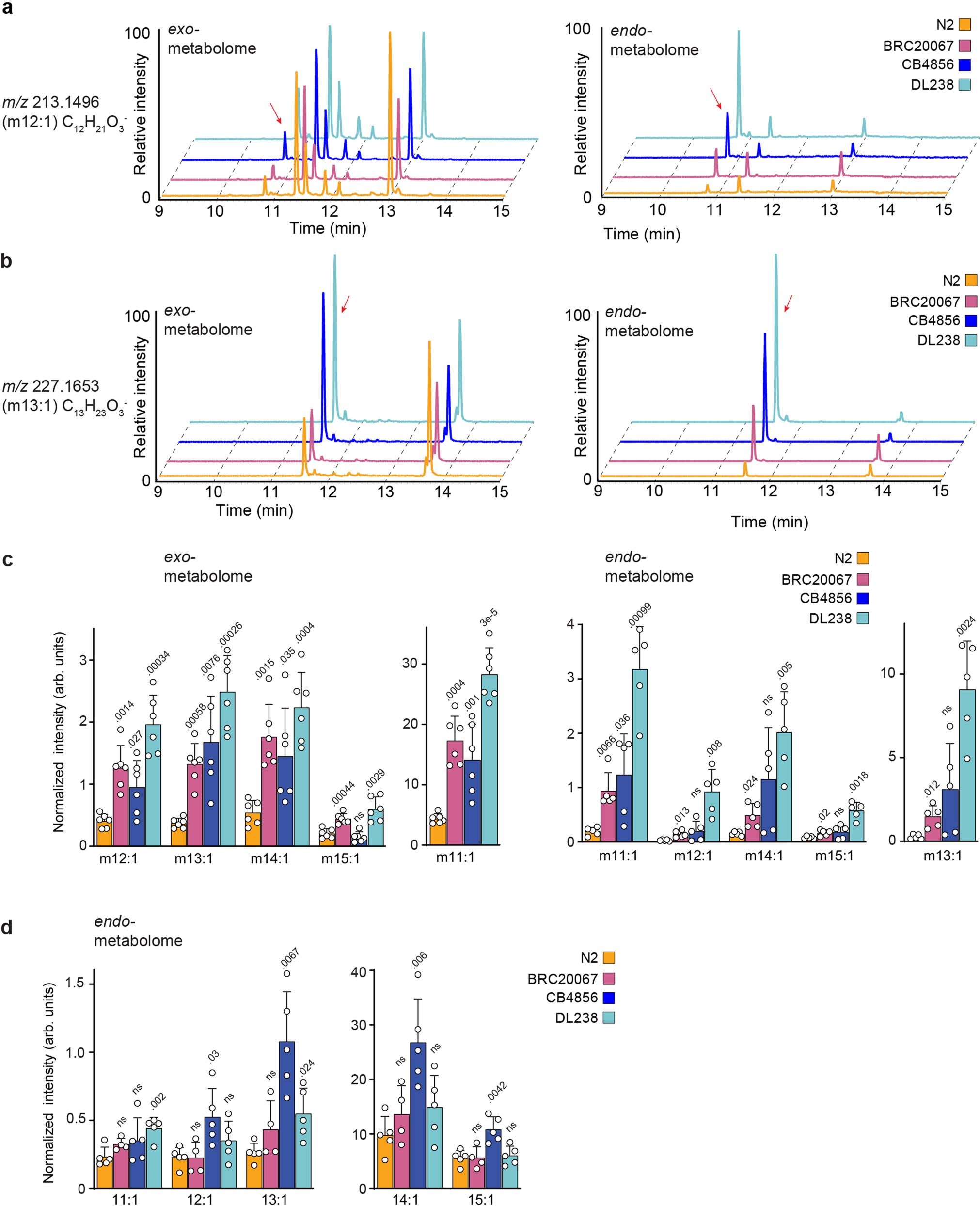
Extended Data Fig. 3: Homologous series of hydroxy-fatty acids reduced in the N2 strain compared to wild strains.
From: C. elegans as a model for inter-individual variation in metabolism

a,b, Representative HPLC–MS (negative ion) EICs for m/z 213.1496 (a) and m/z 227.1653 (b) in the exo- and endo-metabolomes of the four strains, as indicated. Features highly differential between strains are highlighted with red arrows. Several additional isobaric species detected primarily in the exo-metabolomes do not vary significantly among the four strains. c, Quantification of singly unsaturated (N:1), mono-oxygenated (mN:1) fatty acids ranging from 11 to 15 carbons (m11:1 – m15:1) in exo- and endo-metabolome extracts, as indicated. Data represent six (exo) or five (endo) biologically independent experiments and bars indicate mean ± s.d., p-values calculated by unpaired, two-sided t-test with Welch correction. ns, not significant. Y-axis scaling is maintained across graphs, which are separated for clarity. d, Quantification of singly unsaturated fatty acids (11:1 – 15:1) in endo-metabolome extracts, as indicated. Data represent five biologically independent experiments and bars indicate mean ± s.d., p-values calculated by unpaired, two-sided t-test with Welch correction. ns, not significant. Source data are provided as a Source Data file.