Extended Data Fig. 1: Validation of chemically-defined diets and loss of Sestrin phenotypes in larval fat bodies.
From: Sestrin mediates detection of and adaptation to low-leucine diets in Drosophila

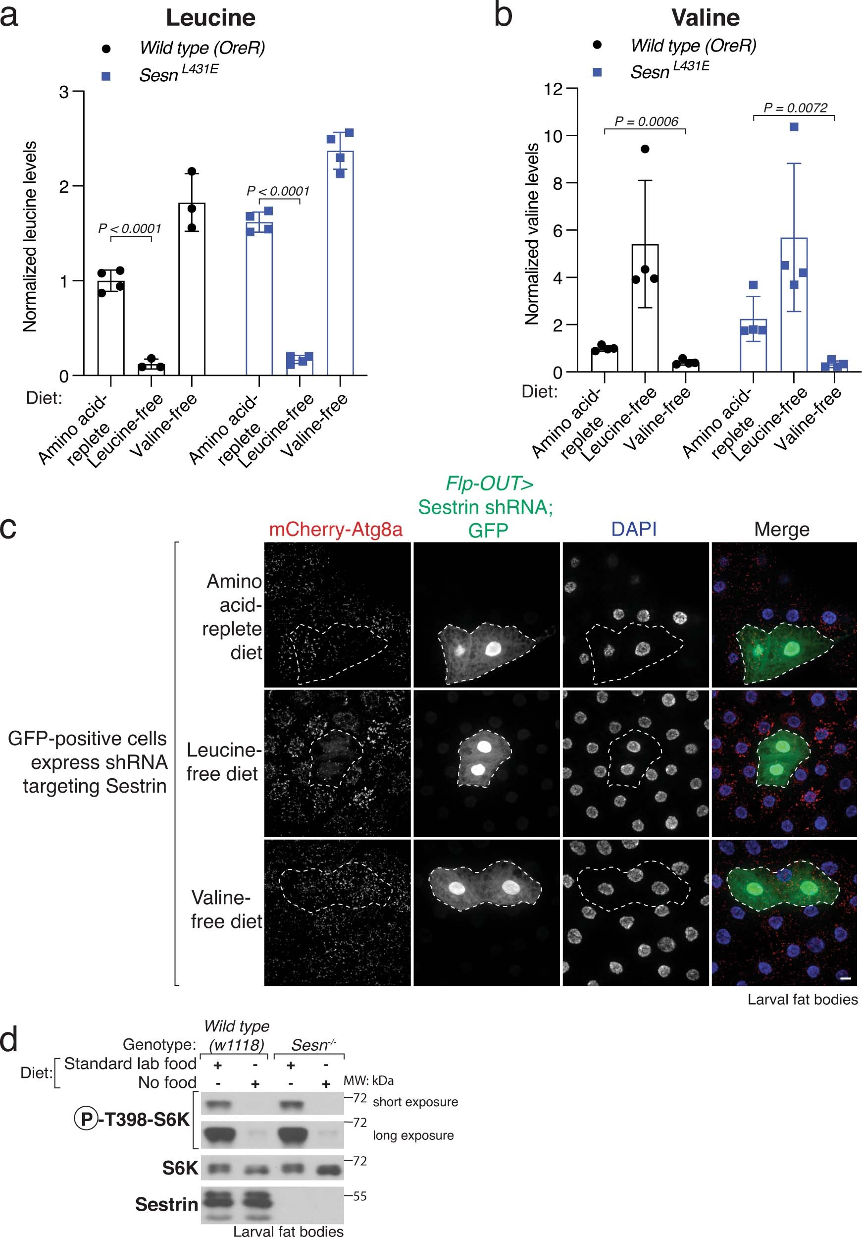
a, b, Drosophila larvae eating chemically-defined diets lacking individual amino acids have reduced levels of the missing amino acid. Relative levels of leucine (a) and valine (b) measured by LC-MS/MS in whole larval extracts of Wild-type (OreR) or SesnL431E larvae fed the indicated diet for 4.5 h. Values are mean ± SD of biological replicates from a representative experiment. n = 4 independent biological samples. Two samples from wild type (OreR) leucine-free and valine-free, respectively, failed to yield decent peaks for leucine levels, thus discarded. Multiple unpaired t tests, Holm-Šídák multiple comparison method. c, Sesn knockdown prevents autophagy induction upon leucine deprivation. Fat body cells in mid-third instar larvae expressing mCherry-Atg8a were fed the indicated diets for 4.5 h. The Sesn RNAi was expressed in clones of cells (GFP, outlined) with a FLP-out system70. Scale bar, 10 μm. d, Loss of Sestrin does not affect the inhibition of mTORC1 caused by the deprivation of all food. Immunoblot analyses of phospho-S6K and S6K in adult female flies in the fed state or starved of all food for 1 day.