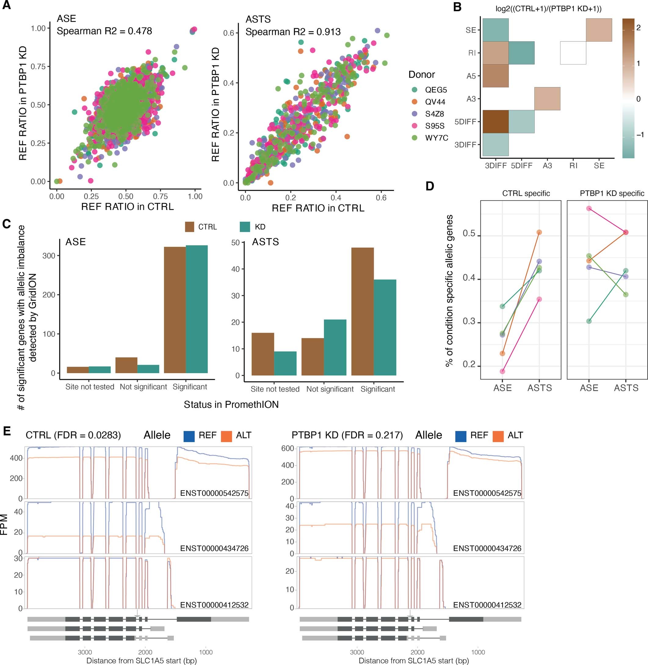
Extended Data Fig. 14: Allele specific analysis of PTBP1-KD and control samples.
From: Transcriptome variation in human tissues revealed by long-read sequencing

A) Correlation between the control and the PTBP1 knockdown samples in the reference ratio of gene expression and transcript structure. B) Changes in ASTS by PTPB1 knockdown, as assayed by gridION, with the heatmap showing the co-occurrence of alternative transcript structure events that are observed at least once per each event (or a single time for the diagonal) in a given gene. Color corresponds to the log2 ratio of the number of events found in the control over PTBP1 knockdown (KD) samples. C) Number of significant ASE and ASTS genes found by gridION categorized based on their status in the PromethION data from the same samples. D) Proportion of genes displaying allele-specific patterns specifically in either control or PTBP1 knockdown samples. E) SLC1A5 gene transcript read pile-ups which display significant ASTS only in the control sample only. The arrow indicates the location of the PTBP1 eCLIP site which contains a heterozygous variant in that donor.