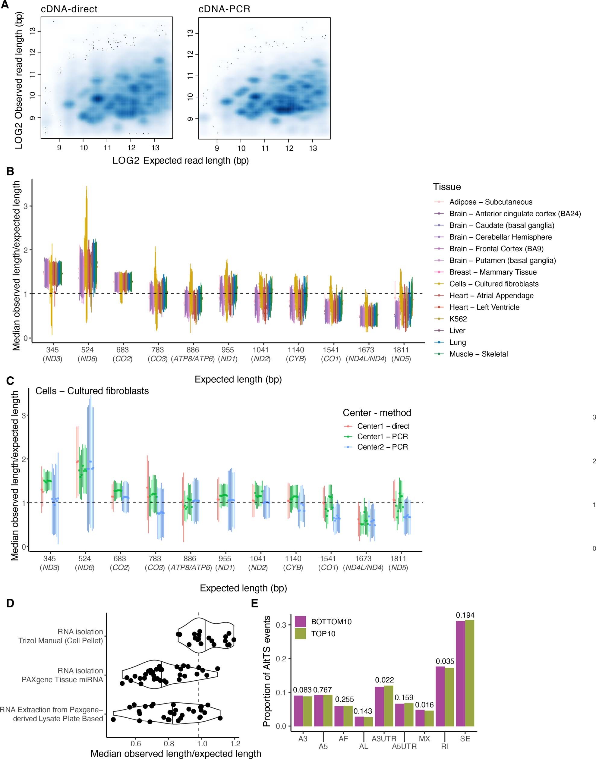
Extended Data Fig. 3: Three prime bias analysis using mitochondrial reads.
From: Transcriptome variation in human tissues revealed by long-read sequencing

A) Observed versus expected read length for one sample sequenced using both direct (Spearman R2 = 0.3) and PCR cDNA (Spearman R2 = 0.26) protocols. The discrete clusters below the diagonal represent incorrect assignments to GENCODE isoforms (potential novel transcripts), and the diffuse shading represents fragmented RNA. Relationship between the expected transcript read length and the fraction of observed nanopore poly(A) RNA reads over the expected full length by sample for B) all samples and C) only fibroblasts. Labels are for mitochondrial genes without the MT prefix. The median was calculated per sample and error bars represent standard deviation. D) Median fraction of full-length per method by which RNA was isolated. E) Comparison of alternative transcription structure events found in highly expressed transcripts in the top and bottom 10% of samples ranked by 3′ bias. We observed no difference between the two deciles when using a two-sided proportionality test.