Extended Data Fig. 3: Cell-cycle analysis after chemotherapy in vivo.
From: Cell–matrix interface regulates dormancy in human colon cancer stem cells

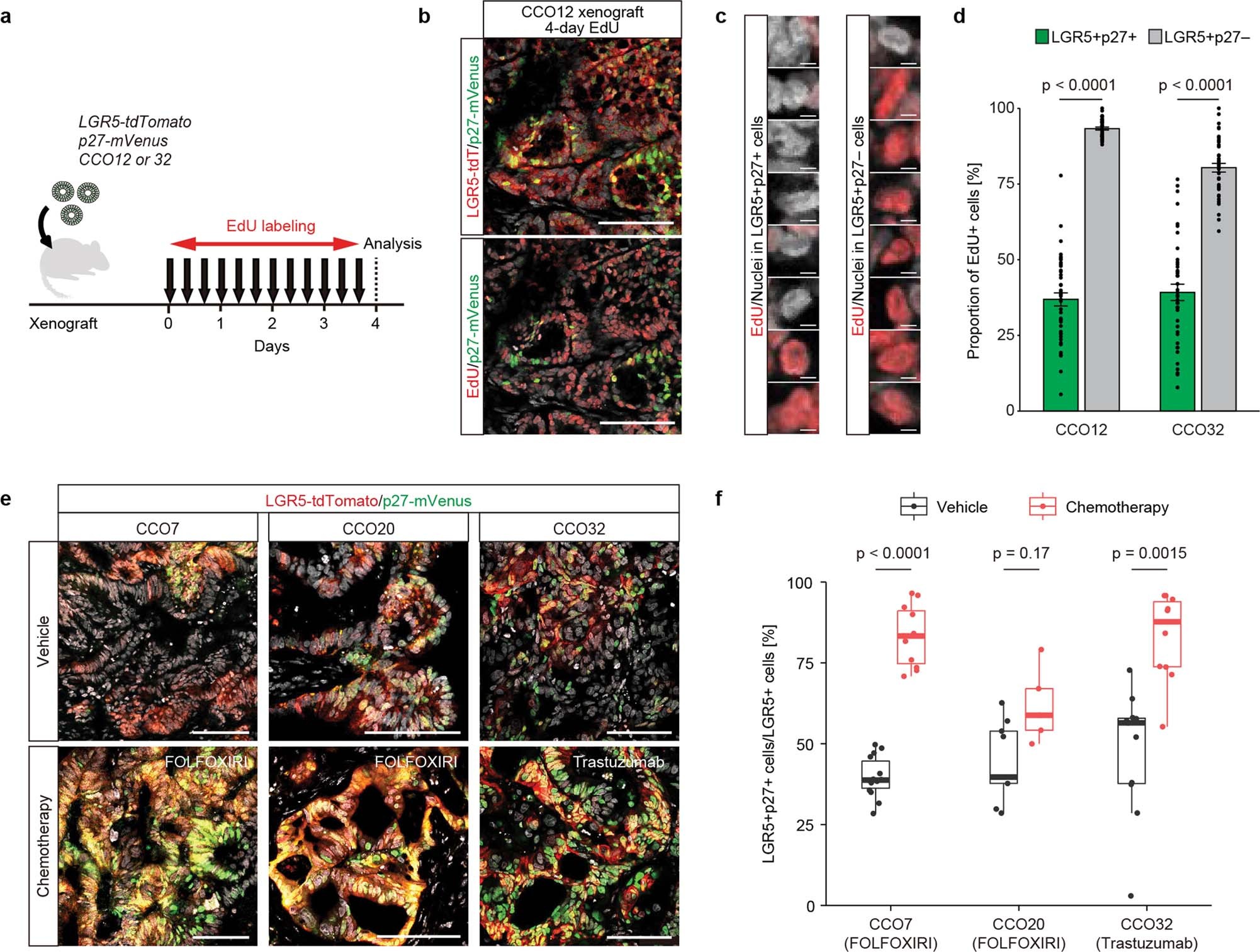
a. Schedule for EdU labelling in LGR5-tdTomato/p27-mVenus CCO12 and CCO32 xenografts. b. The expression of p27-mVenus (green) and LGR5-tdTomato (red, top), and EdU incorporation (red, bottom) in an LGR5-tdTomato/p27-mVenus CCO12 xenograft tumour. Nuclear counterstaining, white. c. Representative images of EdU signals in selected LGR5+p27+ (right) or LGR5+p27– (left) cells. d. The percentage of EdU+ cells in LGR5+p27+ (green) or LGR5+p27– (grey) cells (mean ± s.e.m.) in EdU-pulsed CCO12 or CCO32 xenografts. Each dot indicates one image. Statistics, two-sided Welch’s t-test. From the left, p < 2 x 10–16 and p < 2 x 10–16. e. Representative images showing an enrichment of LGR5+p27+ cells in xenograft tumours after chemotherapy. Tumours were collected 2 days after a treatment with the indicated regimens. f. The percentage of LGR5+p27+ cells in all LGR5+ cells in vehicle- or chemotherapy-treated xenograft tumours. Chemotherapy refers to the regimens shown in (e). Each dot shows one images. Statistics, two-sided Welch’s t-test. p = 3.9 x 10–9 (CCO7). Centre line; median, box limits; upper and lower quartiles, whiskers; 1.5 x interquartile range. Scale bars: 5 μm (c), 100 μm (b, e)