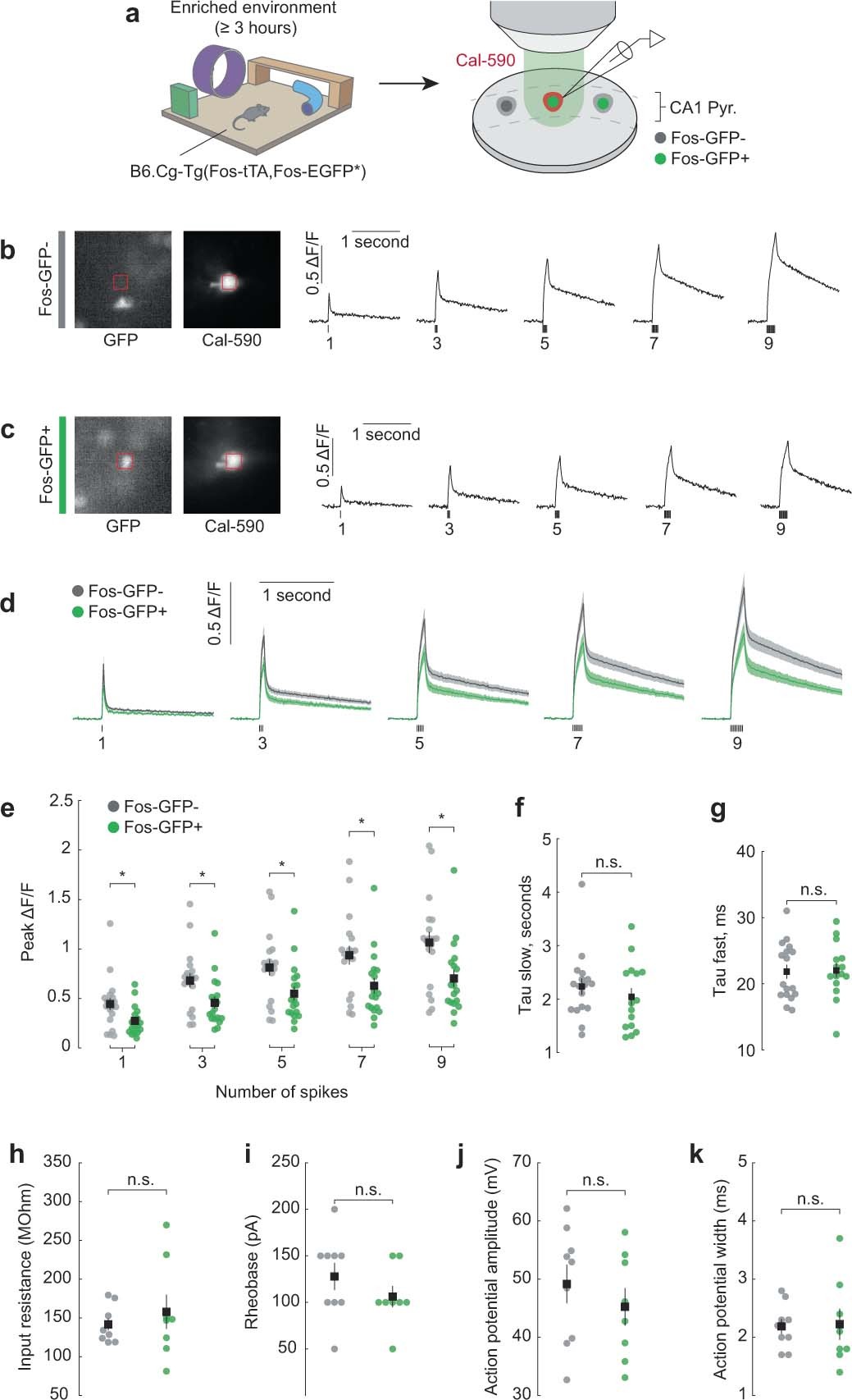
Extended Data Fig. 5: Spike-evoked calcium influx and electrophysiological properties of Fos-expressing neurons.
From: Fos ensembles encode and shape stable spatial maps in the hippocampus

a) Schematic of the experiment. Fos reporter mice were exposed to an enriched environment prior to preparation of acute brain slices. b–c) Left, example images and ∆F/F fluorescence traces for Fos-GFP- and Fos-GFP+ cells. Red boxes are somatic ROIs used to extract fluorescence traces. Right, example calcium imaging traces. Black ticks mark evoked spikes, numbers indicate number of spikes in a 50 Hz train. d) Average spike-evoked ∆F/F fluorescence for 1, 3, 5, 7, and 9 action potentials. Fos-GFP-: n = 19 cells, 6 mice. Fos-GFP+: n = 18 cells, 6 mice. Shading, mean ± s.e.m. e) Quantification of peak calcium influx. Fos-GFP- vs. Fos-GFP+: 1 AP, p = 0.021; 3 APs, p = 0.020; 5 APs, p = 0.020; 7 APs, p = 0.017; 9 APs p = 0.013; two-sample t-test. Fos-GFP-: n = 19 cells, 6 mice. Fos-GFP+: n = 18 cells, 6 mice. Black squares and error bars denote mean ± s.e.m. f–g) Decay kinetics quantified with double-exponential fit. Fos-GFP- vs. Fos-GFP+: tau slow, p = 0.40; tau fast, p = 0.91; two-sample t-test. Fos-GFP-: n = 17 cells, 5 mice. Fos-GFP+: n = 15 cells, 5 mice. 5 cells were excluded due to poor double-exponential fit. Black squares and error bars denote mean ± s.e.m. h–k) Quantification of electrophysiological properties. Fos-GFP- and Fos-GFP+: input resistance, p = 0.48; rheobase, p = 0.27; AP amplitude, p = 0.41; AP width, p = 0.90; two-sample t-test: Fos-GFP-: n = 9 cells, 1 mouse; Fos-GFP+: n = 8 cells, 1 mouse. Black squares and error bars denote mean ± s.e.m.