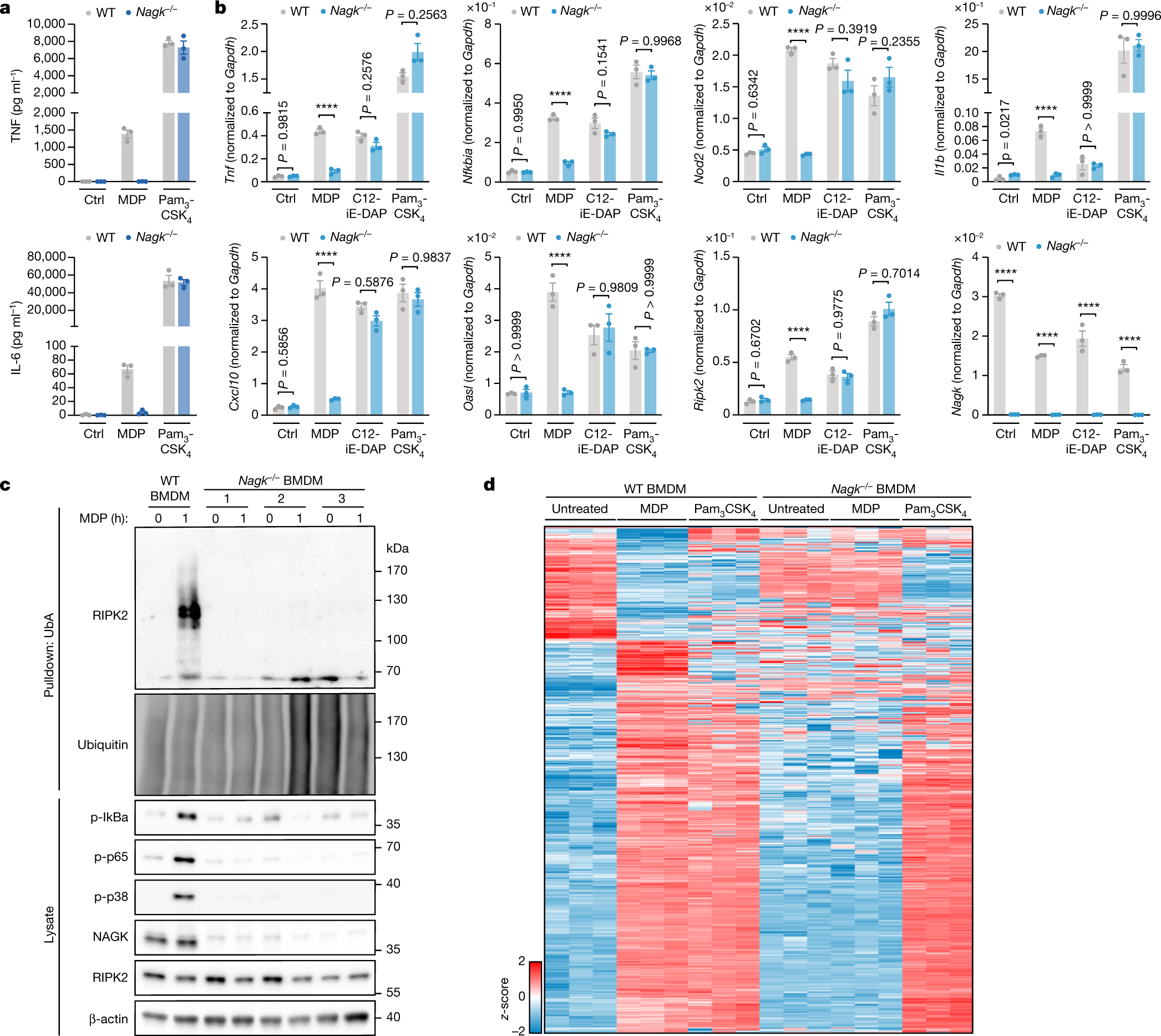
Fig. 4: NAGK is essential for NOD2 signalling in mouse BMDMs.
From: Phosphorylation of muramyl peptides by NAGK is required for NOD2 activation

a, ELISA for TNF and IL-6 production in wild-type and Nagk−/− mouse BMDMs treated stimulated as indicated for 24 h. Data are mean ± s.e.m of n = 3 independent biological samples. b, Quantitative PCR analysis of the indicated transcripts in wild-type and Nagk−/− BMDMs treated with either MDP, C12-iE-DAP or Pam3CSK4 for 5 h. Gene expression levels were normalized to Gapdh. Data are mean ± s.e.m of n = 3 independent biological samples. Two-way ANOVA on log-transformed data with Šídák’s multiple-comparisons test. c, RIPK2 ubiquitination and NF-κB and MAPK activation markers following MDP stimulation of wild-type and Nagk−/− BMDMs. Ubiquitinated proteins were enriched by pulldown of endogenous ubiquitinated protein bound to immobilized UbA. Blot represents one of three biological replicates for the wild type and presents all three Nagk−/− mice. d, Heat map of significantly varying phosphosites in wild-type BMDMs treated with MDP for 1 h (Student’s t-test FDR < 0.01, z-scores). Z-scores for these phosphosites in Nagk−/− BMDMs treated with either MDP in both genotypes treated with Pam3CSK4 for 1 h were included. All BMDM experiments were conducted under IFN𝛾-primed conditions from three mice per condition.