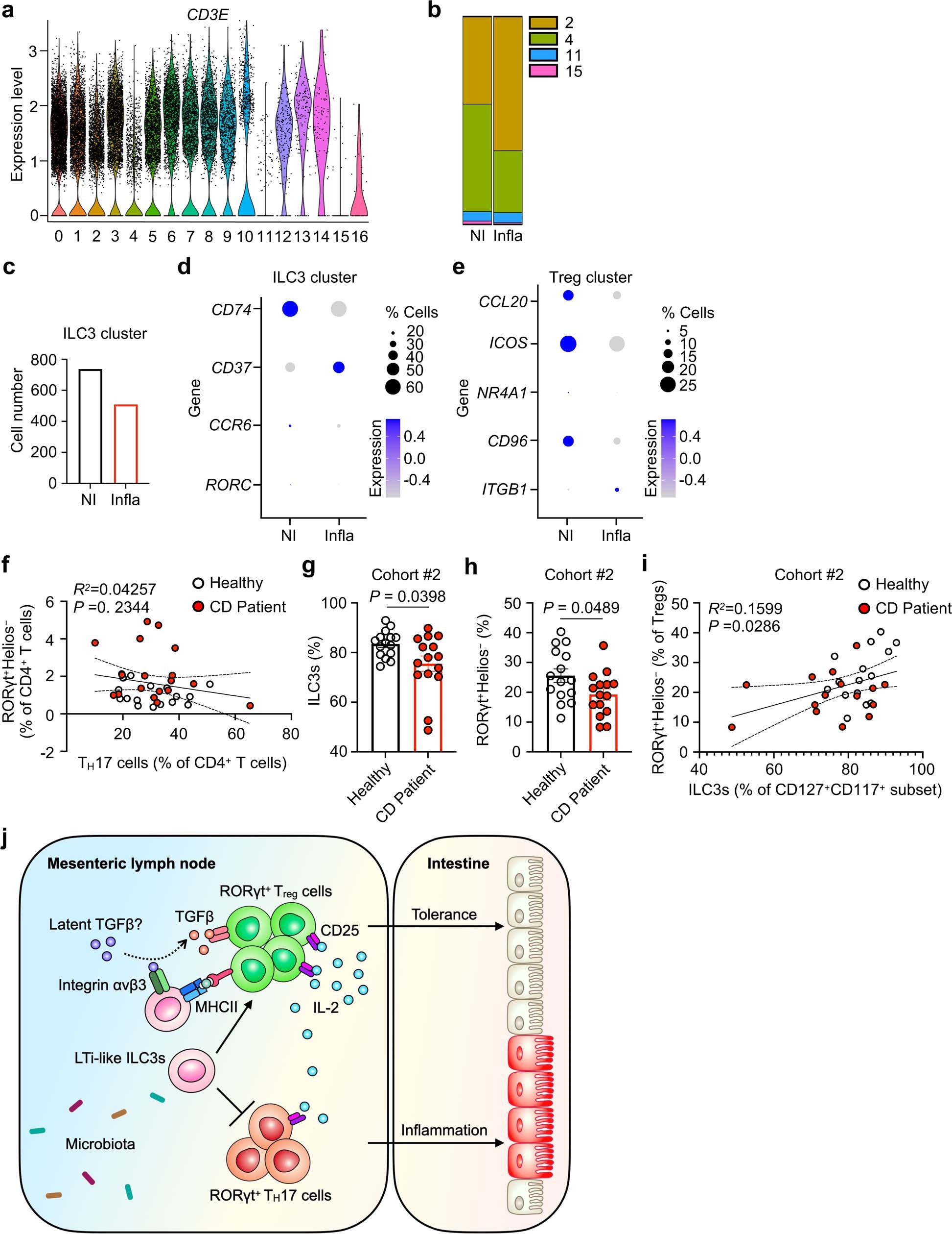
Extended Data Fig. 10: ILC3s select microbiota specific Tregs to establish tolerance in the gut.
From: ILC3s select microbiota-specific regulatory T cells to establish tolerance in the gut

a, Violin plot of CD3E expression among clusters of scRNA-seq data as shown in Fig. 5a. b, Bar graph showing the composition of non-T lymphocytes as indicated in Fig. 5a in non-inflamed tissue (NI) versus inflamed tissue (Infla). c, Bar graph showing the composition of ILC3 lymphocytes in non-inflamed tissue (NI) versus inflamed tissue (Infla) from human IBD samples as published44. d, e, A dot plot showing the mean expression (colour) of indicated genes in ILC3 cluster (d) and Treg cluster (e) in non-inflamed versus inflamed tissue from human IBD samples as published44. f, Correlation analyses between the RORγt+ Tregs (RORγt+Helios− among CD4+ T cells) and TH17 cells (RORγt+FoxP3− among CD4+ T cells) in the cohort of CD patients as in Fig. 5d, i, j. g, h, Quantification of frequency of ILC3s among CD127+CD117+ subset (g) and RORγt+ Tregs among total Tregs (h) in a second independent cohort of individuals. Healthy donor n = 15, Crohn’s disease (CD) patients n = 15. i, Correlation analyses between the ILC3 (ILC3 among CD127+CD117+ subset) and RORγt+ Tregs (RORγt+ Helios− among FoxP3+ Tregs) in a second independent cohort of human samples as in (g, h). j, LTi-like ILC3s are necessary and sufficient in selecting for the differentiation fate of microbiota specific RORγt+ Tregs, and selecting against TH17 cells, via antigen presentation with contributions from integrin αv and gradients of competition for IL-2. This collectively enforces immunologic tolerance to microbiota and maintains intestinal homeostasis. Data in g, h are shown as means ± s.e.m., statistics shown in g, h are performed using Mann–Whitney U-test (unpaired), correlative analyses in f, i are compared by Pearson’s rank correlation coefficient (R2). Statistics are calculated by two-tailed test.