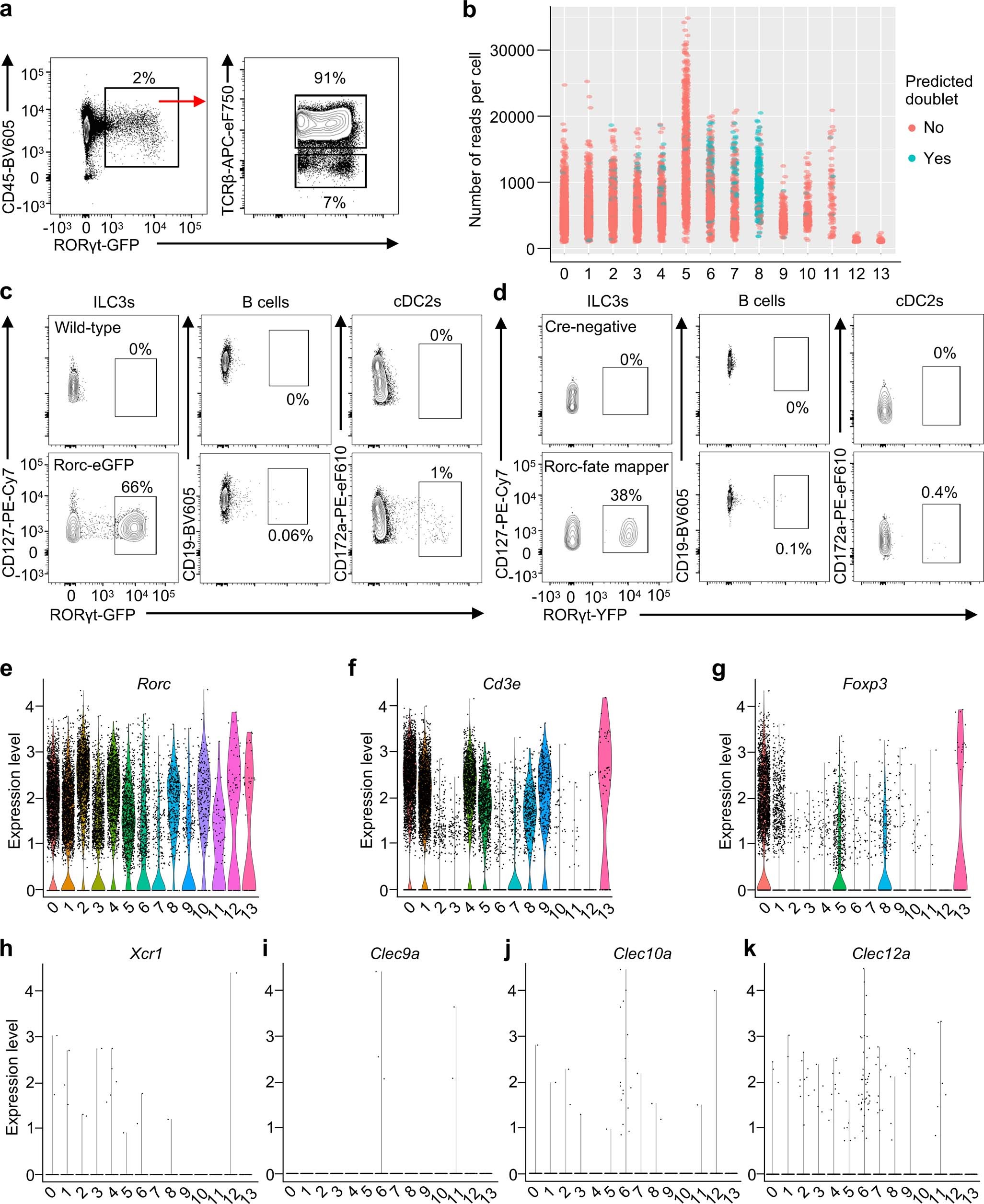
Extended Data Fig. 1: scRNA-seq profiling of RORγt+ cells from mouse mLN.
From: ILC3s select microbiota-specific regulatory T cells to establish tolerance in the gut

a, Gating strategy to sort GFP+TCRβ+ and GFP+TCRβ− cells (1:1, n = 3) for scRNA-seq. b, Doublet test showing cluster 8 as doublets. c, d, Representative flow cytometry plot of the frequency of RORγt+ cells in CD127+ ILC fractions (CD45+CD3ε−CD5−NK1.1−Ly6G−TCRγ/δ−B220−CD11b−CD11c−KLRG1−CD127+), CD19+ B cell fractions (CD45+CD19+) and CD172a+ cDC2 fractions (CD45+ CD3ε−CD5−NK1.1−Ly6G−TCRγ/δ−B220−CD64−CD11c+MHCII+XCR1−CD172a+) from RORγt-eGFP reporter mice (n = 3) (c) and RorccreRosa26lsl−YFP fate mapped mice (n = 3) (d). e–k, Violin plot showing the expression of Rorc (e), Cd3e (f), Foxp3 (g), Xcr1 (h), Clec9a (i), Clec10a (j), Clec12a (k) among all the identified clusters.