Extended Data Fig. 2: Characterization of RORγt+ eTACs and LTi-like ILC3s in mouse mLN.
From: ILC3s select microbiota-specific regulatory T cells to establish tolerance in the gut

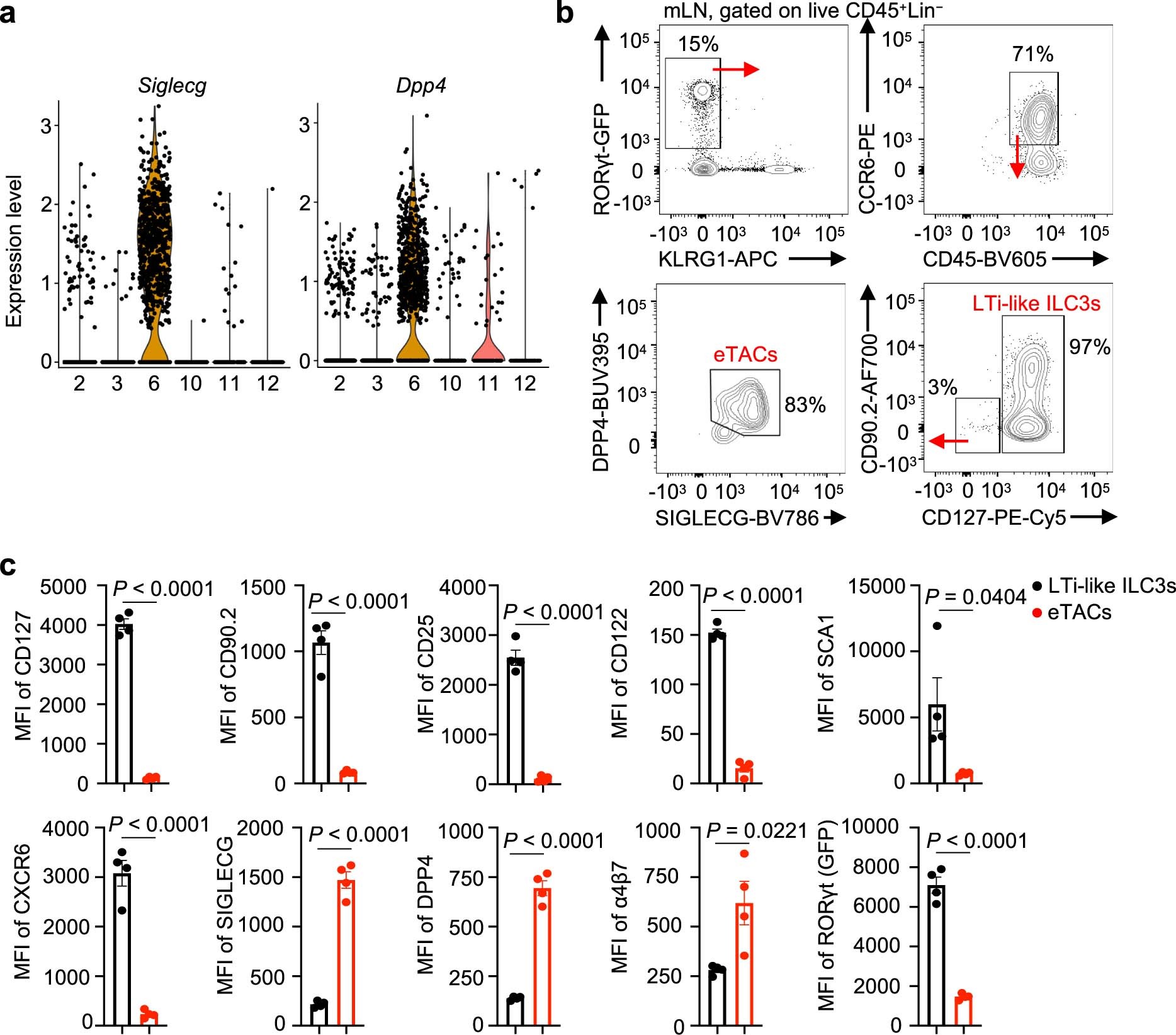
a, Violin plot showing the expression of Siglecg and Dpp4 among all the identified clusters of non-T lymphocytes. b, Gating strategy to identify ILC3s and RORγt+ eTACs from mLN of RORγt-eGFP reporter mice (n = 4) for data shown in Fig. 1e, f. c, Quantification of indicated genes expression in LTi-like cells and RORγt+ eTACs shown in Fig. 1e (n = 4). Data in c are representative of three independent experiments. Data are shown as means ± s.e.m., statistics shown in c are obtained by unpaired Student’s t-test (two-tailed).