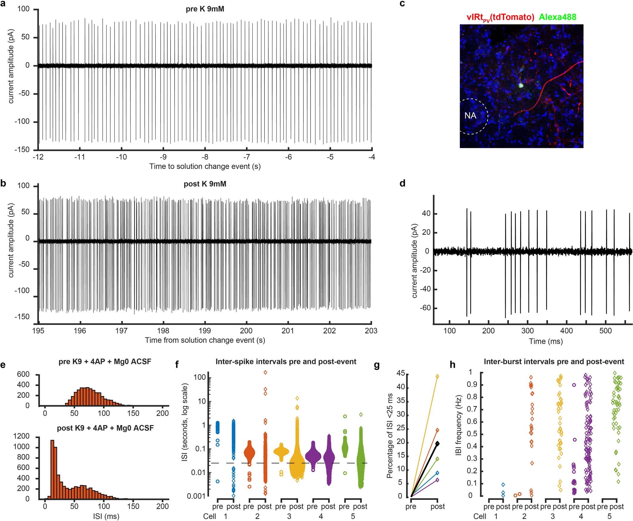
Extended Data Fig. 5: Elevated extracellular potassium concentrations induce bursting but not rhythmic activity in vIRtPV neurons.

a,b, Cell-attached recording of a vIRtPV unit before (a) and after (b) bath application of K 9 mM. c, Representative histological verification of targeted recording. One of the tdTomato-expressing vIRtPV in slice is filled with green Alexa 488 dye from the recording pipette. d, Example of burst, post increase of extracellular potassium concentration. e, f, Inter-spike interval distribution, pre and post increase of extracellular potassium concentration, for one cell (e, pre: top, post: bottom) and all cells (f, ISI shown in log scale. Dash line: 40 Hz). g, Percentage of ISIs shorter than 25 ms (i.e., above 40 Hz), pre and post event, for all cells (average shown in black). h, Inter-burst frequency, for each cell, pre and post. No bursting frequency band is observed for any cell.