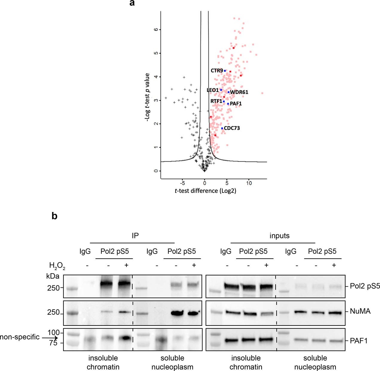
Extended Data Fig. 8: NuMA interacts with PAF1.
From: A mechanism for oxidative damage repair at gene regulatory elements

(a) HEK-293 cells were transfected with plasmids encoding GFP or GFP-NuMA-L, treated with H2O2 and cell lysates analysed by mass spectrometry. Volcano plot showing quantitative enrichment of NuMA interacting proteins identified from statistical analysis of data sets using Student’s t-test. Solid lines indicate significant enrichment of interacting proteins after filtering for a false discovery rate of 0.05 and an artificial within groups variance S0 = 1. Components of the PAF1 complex are highlighted as blue squares. (b) HEK-293 cells were treated with H2O2 and fractionated into insoluble chromatin bound fraction and soluble nucleoplasmic fraction. Endogenous RNA Pol2 was immunoprecipitated using Pol2 pS5 antibody. Immunoprecipitated complexes were analysed by immunoblotting using antibodies against Pol2 pS5, NuMA and PAF1, n = 3 biological replicates.