Extended Data Fig. 3: Validation of glycerophosphodiesters (GPDs) as the metabolites that accumulate in lysosomes upon CLN3 loss.
From: CLN3 is required for the clearance of glycerophosphodiesters from lysosomes

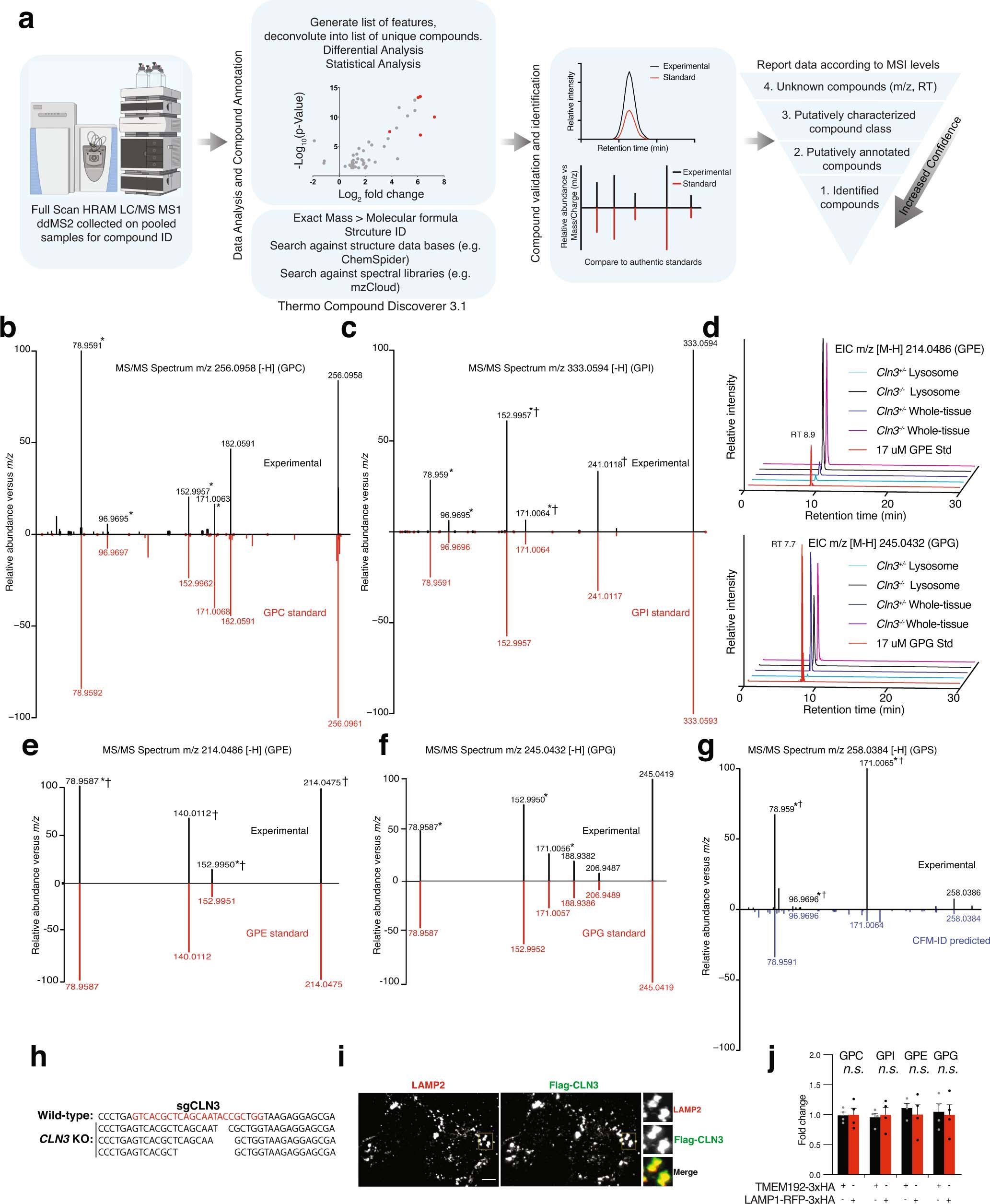
a, Identification and annotation of metabolites using untargeted metabolomics analyses. Overview of our untargeted metabolomics experimental workflow. MS1 data were collected for every sample using full scan mode on a high-resolution accurate-mass instrument. MS/MS data were collected from pooled samples only to aid with compound identification. Data were then analysed using Thermo Compound Discoverer v3.1 to generate a list of unique features which were deconvoluted into a list of unique compounds. Differential and statistical analyses were performed. Compounds which were statistically significant in the differential analyses were validated and identified using authentic standards, when available. If no authentic standard was available, compounds were annotated by comparing MS/MS data to a database, or in silico fragmentation prediction (competitive fragmentation modelling-ID, CFM-ID). Data were then reported according to the Metabolomics Standards Initiative (MSI) guidelines. b,c, Mirror plots for GPC and GPI in negative ion mode, respectively. Fragments common to the glycerol-phosphate group are indicated with an asterisk*. Fragments common to those found in the MS/MS spectra reported by Kopp et al.32 are indicated with †. d, EICs for GPE and GPG across a range of samples were analysed alongside in-house generated standards (Std) and showed a matching retention time (RT). e,f, Mirror plots for GPE and GPG, respectively. Fragments common to the glycerol-phosphate group are indicated with an asterisk*. Fragments common to those found in the MS/MS spectra reported by Kopp et al.32 are indicated with †. g, Mirror plots showing MS/MS spectra for glycerophosphoserine from experimental samples compared to MS/MS spectra generated in silico using CFM-ID. Fragments common to the glycerol-phosphate group are indicated with an asterisk*. Fragments common to those found in the MS/MS spectra reported in Kopp et al.32 are indicated with †. h, Amplicon sequencing was used to validate CLN3 knock out cells generated using CRISPR-Cas9. Three mutant alleles were identified and all were found to generate frameshift deletions in the CLN3 coding sequence as compared to the wild-type sequence. i, Localization of Flag-CLN3 protein to lysosomes. Flag-CLN3 and lysosomes were detected in an immunofluorescence assay using antibodies to the Flag epitope and the lysosomal marker LAMP2, respectively. Scale bar = 5 μm. Micrographs are representative images of three experiments. j, Changes in GPD levels in CLN3-deficient cells expressing TMEM192–3×HA tag or LAMP1–3×HA tag. Data presented as a comparison between the increase in the lysosomal abundance of GPDs upon CLN3 loss in LAMP1–3×HA tagged lysosomes relative to that in TMEM192–3×HA tagged lysosomes (mean ± s.e.m.; n = 4 biologically independent samples). n.s: non-significant; Two-tailed unpaired t-test.