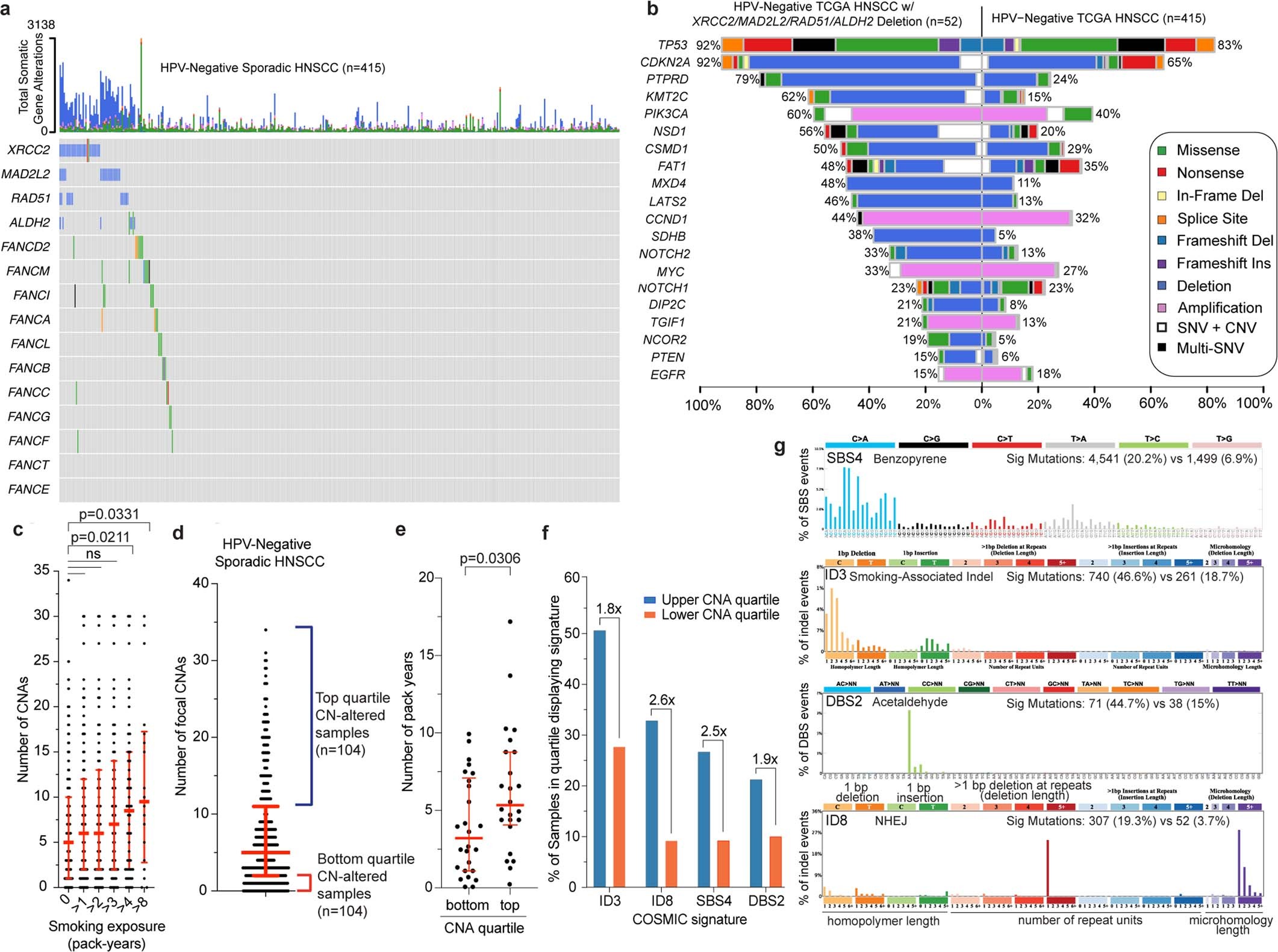
Extended Data Fig. 7: Copy-number instability in sporadic HNSCC coupled to FA pathway deficiency.
From: Genomic signature of Fanconi anaemia DNA repair pathway deficiency in cancer

a Oncoplot of 415 HPV-negative sporadic HNSCCs, displaying somatic copy-number alteration (sCNA) or SNV/indel-alteration of FA pathway genes or ALDH2. Mutation type is indicated in the legend. Top bar graph indicates the relative copy-number instability of each sample. Blue indicates deletions, magenta indicates amplifications. GISTIC2 q-value (FDR) values: XRCC2 (1×10−22), MAD2L2 (1×10−7), RAD51 (1×10−1), ALDH2 (2×10−1). b Mutational frequency of key HNSCC driver genes in HPV-negative sporadic HNSCC samples with MAD2L2, ALDH2, RAD51, or XRCC2 deletions (n = 52) versus entire HPV-negative TCGA-HNSCC cohort (n = 415). GISTIC q-value (FDR) values: CDKN2A (4×10−264), PTPRD (7×10−40), KMT2C (1×10−22), PIK3CA (5×10−57), NSD1 (1×10−4), CSMD1 (9×10−101), LATS2 (2×10−23), MXD4 (5×10−4), CCND1 (8×10−252), FAT1 (9×10−36), SDHB (7×10−7), NOTCH2 (8×10−19), MYC (6×10−22), NOTCH1 (2×10−3), DIP2C (3×10−2), NCOR2(2×10−1), TGIF(4×10−6), PTEN (4×10−11), EGFR (1×10−52). c Number of focal copy-number alterations in sporadic HNSCC tumors (n = 321 samples with data on smoking history), stratified by number of cigarette pack-years associated with each sample. Shown are cases with zero pack years (no recorded smoking), cases with more than one (>1) pack-years, and cases with more than two (>2), more than three (>3), more than four (>4) and more than eight (>8) pack years. Two-tailed Mann-Whitney U test p-values are indicated, with median and IQR shown. d HPV-negative sporadic HNSCC samples (n = 415) ranked by number of focal somatic copy-number alteration (sCNA) peaks as defined by GISTIC2. Annotated are the top and bottom sCNA quartiles, with the top quartile being most unstable and the bottom quartile being most stable. Median and IQR displayed. e Comparison of the number of cigarette pack-years for smokers in top (n = 104) and bottom (n = 104) copy-number quartiles. Two-tailed Mann-Whitney U test p-value is indicated, with median and IQR shown. f Bar chart indicating the proportion (%) of samples within top and bottom sCNA quartiles exhibiting each respective COSMIC signature ID3, ID8, SBS4, or DBS2. Annotated are fold-differences in these proportions. g Comparison of the total number of ID3, ID8, SBS4, and DBS2 signature events between top (n = 104) and bottom (n = 104) sCNA quartiles. Indicated in brackets is the proportion (%) of total SBS, DBS, or ID events represented by the respective signature in each sCNA quartile. In all cases, n refers to independent biological samples.