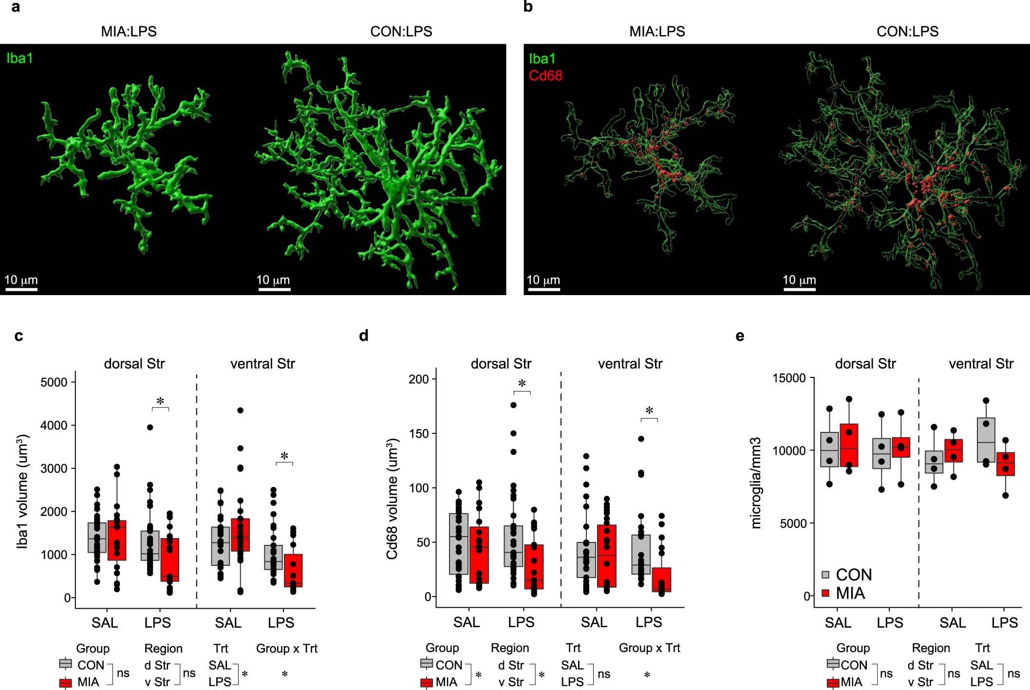
Extended Data Fig. 4: Microglia density and morphology in the striatum after MIA.
From: Prenatal immune stress blunts microglia reactivity, impairing neurocircuitry

a–b, Representative confocal reconstructions of microglia morphology (a) and CD68 lysosomal content (b) in CON and MIA offspring after LPS treatment. Scale bar = 10 μm c, Volume of Iba1+ (microglia) in the dorsal and ventral Str of CON (grey) and MIA (red) microglia after SAL and LPS treatment. n are individual cells. Data are analysed by a three-way ANOVA with emmeans post hoc test. nCON:SAL:DS=34 cells from 4 mice from 4 litters, nMIA:SAL:DS=19 cells from 4 mice from 3 litters, nCON:SAL:VS=25 cells from 4 mice from 4 litters, nMIA:SAL:VS=26 cells from 4 mice from 3 litters, nCON:LPS:DS=33 cells from 4 mice from 4 litters, nMIA:LPS:DS=26 cells from 3 mice from 2 litters, nCON:LPS:VS=29 cells from 4 mice from 4 litters, nMIA:LPS:VS=19 cells from 3 mice from 2 litters. Group: F(1, 206) = 1.7, p = 0.197, Trt: F(1, 206)=22, p = 5e-6, Region: F(1, 206) = 1.3, p=0.26, Interaction: F(1, 206) = 10.46, p = 0.0014, emmeans: MIAvCONLPS:DS: t(203) = 2.39, p = 0.018, MIAvCONLPS:VS: t(203)=2.20, p=0.029, MIAvCONSAL:DS: t(203) = −0.06, p = 0.95, MIAvCONSAL:VS: t(203) = −1.7, p = 0.10. d, Volume of CD68 (lysosomes) inside microglia from the dorsal and ventral Str of CON (grey) and MIA (red) offspring after SAL and LPS treatment. n are individual cells. Data are analysed by a three-way ANOVA with emmeans post hoc test. n same as in c. Group: F(1, 206) = 11.9, p = 6E-4, Trt: F(1, 206) = 1.77, p = 0.185, Region: F(1, 206) = 4.32, p = 0.039, Int: F(1, 206) = 4.44, p = 0.036, emmeans: MIAvCONLPS:DS: t(203) = 3.19, p = 0.0017, MIAvCONLPS:VS: t(203)=2.34, p = 0.020, MIAvCONSAL:DS: t(203)=0.669, p = 0.504, MIAvCONSAL:VS: t(203) = 0.727, p = 0.468. e, Microglia density in the dorsal and ventral Str of CON (grey) and MIA (red) offspring after SAL or LPS treatment. n are individual animals. Data are analysed by a three-way ANOVA with no significant difference between group, region, or treatment. nCON:SAL=4 mice from 4 litters, nCON:LPS=4 mice from 4 litters, nMIA:SAL=4 mice from 3 litters, nMIA:LPS=4 mice from 3 litters. Group: F(1, 28) = 0.036, p = 0.85, Treatment: F(1, 28) = 0.001, p = 0.98, Region: F(1, 28) = 0.363, p = 0.55. The box plots in c-e show the median (centre line), the IQR (box limits) and 1.5 × IQR (whiskers).* p < 0.05