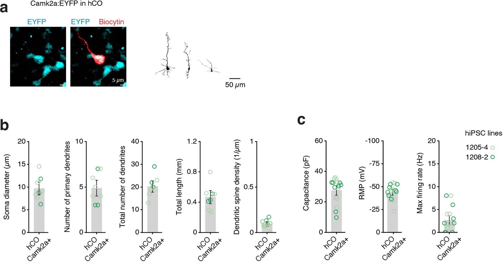
Extended Data Fig. 6: Electrophysiological and morphological properties of glutamatergic hCO neurons.
From: Maturation and circuit integration of transplanted human cortical organoids

a. Example 3D-reconstruction of biocytin-filled Camk2α:eYFP-expressing hCO neurons at 8 months. b. Morphological properties of 3D reconstructed Camk2α+ hCO neurons (n = 8). c. Electrophysiological properties of Camk2α+ hCO neurons (n = 16 neurons). Data are presented as mean ± SEM.