Extended Data Fig. 8: CellREADR targeting of additional cortical neuron types in the mouse.
From: Programmable RNA sensing for cell monitoring and manipulation

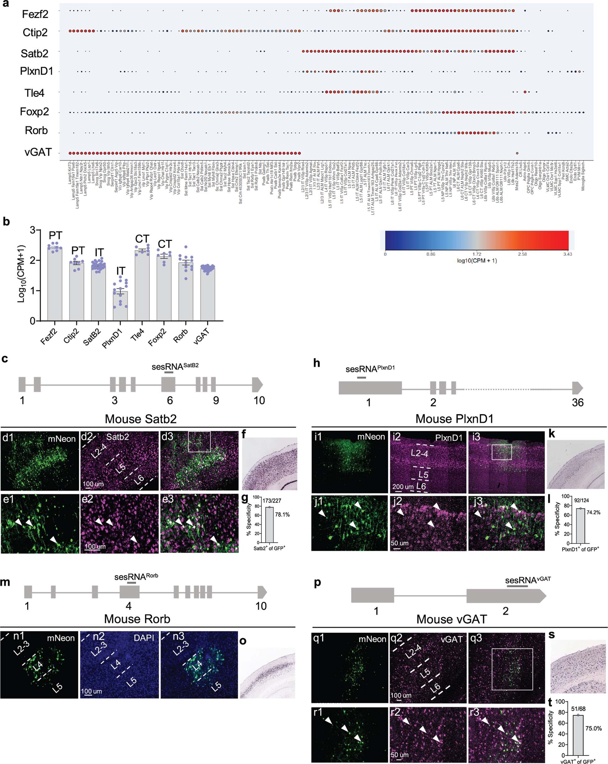
a–b, Expression level and laminar distribution of cortical cell type markers in mice. a, Group plot of selected genes in transcriptomic cell type clusters, based on dataset from the Allen Institute for Brain Science. Gene expression level and cortical distribution were shown. b, Gene expression level of several major cell type marker genes. Each dot indicates the marker gene RNA expression level in cell type cluster. Error bars are mean values ± s.e.m. (n = 8 for Fezf2, n = 8 for Ctip2, n = 28 for SatB2, n = 15 for PlxnD1, n = 7 for Tle4, n = 7 for Foxp2, n = 13 for Rorb, n = 60 for vGAT). PT (pyramidal tract), IT(intratelencephalic) and CT (Corticothalamic) indicate three main excitatory cortical neuronal types. The plots were generated from mouse cortical scRNAseq online tool (https://celltypes.brain-map.org/rnaseq/mouse/v1-alm) with published scRNAseq data. c, Genomic structures of the mouse Satb2 gene with location of a sesRNA as indicated (top). Bottom, Cell labeling pattern in S1 by co-injection of binary vectors described in Fig. 4i. AAVs READRSatb2 and TRE3g-mNeon labeled cells in both upper and deep layers (d1). Satb2 mRNA in-situ hybridization (d2). Co-labeling by READRSatb2 and Satb2 mRNA (d3). e, Magnified view of boxed region in d3. Arrowheads indicate co-labeled cells. f, Satb2 mRNA expression pattern in S1 cortex at P56 from the Allen Mouse Brain Atlas. g, Specificity of READRSatb2 measured as the percent of Satb2+ cells among mNeon cells. h, Genomic structures of the mouse PlxnD1 gene with location of a sesRNA as indicated. i–j, AAVs READRPlxnD1 and TRE3g-mNeon labeled cells in upper layers and L5a in S1 (i1). PlxnD1 mRNA in-situ hybridization (i2). Co-labeling by READRPlxnD1 AAVs and PlxnD1 mRNA (i3). j, Magnified view of boxed region in i3. Arrowheads show the co-labeled cells. k, PlxnD1 mRNA expression in P56 S1 cortex from the Allen Mouse Brain Atlas. l, Specificity of READRPlxnD1 measured as the percent of PlxnD1+ cells among mNeon cells. m, Genomic structures of the mouse Rorb gene with location of a sesRNA. n, AAVs READRRorb and TRE3g-mNeon labeled cells in layer 4 (n1, n3). DAPI staining indicated laminar structure (n2). mNeon labeling pattern is consistent with Rorb mRNA expression in P56 S1 cortex from the Allen Mouse Brain Atlas (o). p, Genomic structures of mouse the vGAT gene with location of a sesRNA as indicated. q-r, binary READRvGAT and TRE3g-mNeon labeled cells (q1). vGAT mRNA in-situ hybridization. (q2). Co-labeling by READRvGAT AAVs and vGAT mRNA (q3). r, Magnified view of rectangle in (q3). Arrowheads show the co-labeled cells. s, vGAT mRNA expression in P56 S1 cortex from the Allen Mouse Brain Atlas. t, Specificity of READRvGAT measured as the percent of vGAT+ cells among mNeon cells. Each bar in g, l and t is the value from one mouse performed (n = 1).