Fig. 2: Identification of a novel RORγt+ APC lineage.
From: Novel antigen-presenting cell imparts Treg-dependent tolerance to gut microbiota

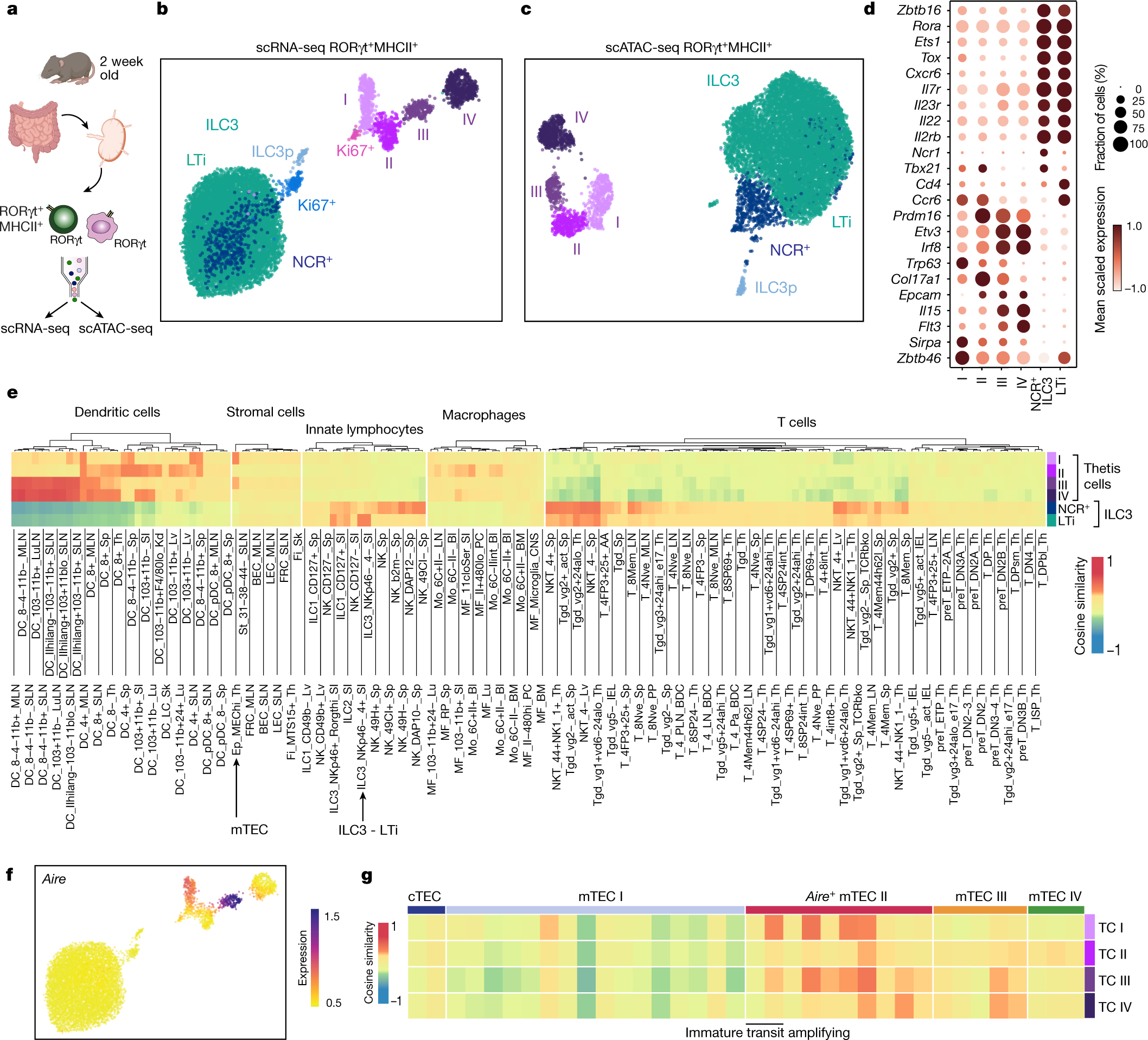
a, Schematic of paired scRNA-seq and scATAC-seq of Lin–RORγt+MHCII+ cells from the mLN of 2-week-old RorcVenus-creERT2 mice (pooled from 16 biological replicates). b,c, Uniform manifold approximation and projection (UMAP) visualization of 10,145 cells profiled by scRNA-seq (b) or scATAC-seq (c), coloured by cluster annotation. d, Dot plot showing the expression of canonical ILC3 or cluster I–IV marker genes e, Similarity between cell types identified in b and ImmGen bulk microarray profiles for immune and stromal cells. Cell lineages in which any individual cell type exhibited a cosine similarity greater than 0.25 were included in the visualization. f, scRNA-seq UMAP overlaid with imputed expression of Aire. g, Similarity between Thetis cell subsets in b and thymic epithelial subsets from publicly available single-cell transcriptomic data (cTEC; cortical thymic epithelial cell).