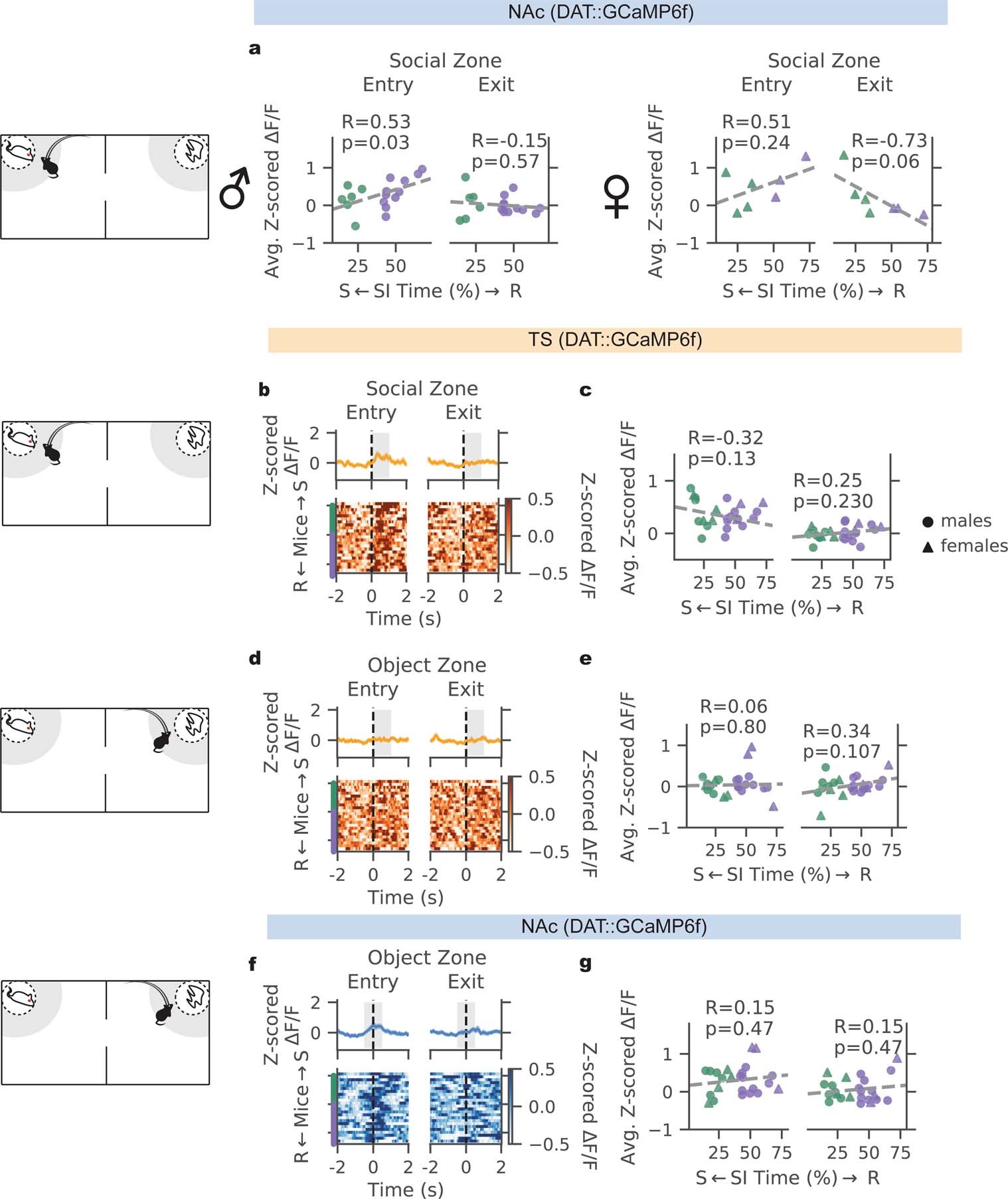
Extended Data Fig. 7: In males and females, relationships DAT::GCaMP6f and social zone or object zone entry or exit during the SI test.

a, Same data as in Fig. 2i, separated by male (left, N = 17) and female mice (right, N = 7). (2-sided pearson correlations between GCaMP and social interaction test social interaction (SI) time: Male entry R = 0.53, p = 0.03; male exit R = −0.15, p = 0.57; female entry R = 0.51, p = 0.24; female exit R = −0.73, p = 0.06). b, Average social interaction zone entry- and exit-aligned TS(DAT::GCaMP6f) across stressed animals (mean plotted with standard error, N = 6 susceptible males, 4 susceptible females, 10 resilient males, 3 resilient females in b–g). c, Relationship between individuals’ SI time and average TS(DAT::GCaMP6f) in the 1s after entry into the social interaction zone (left, 2-sided pearson correlation, R = −0.32 p = 0.13) and in the 1s after exit from the social interaction zone (right, 2-sided pearson correlation, R = 0.25, p = 0.23). d, Average object zone entry- and exit-aligned TS(DAT::GCaMP6f) across stressed animals. e, Relationship between individuals’ SI test interaction time and average TS(DAT::GCaMP6f) in the 1s after entry into and exit from the object interaction zone (entry: 2-sided earson correlation, R = 0.06 p = 0.8; exit: 2-sided pearson correlation, R = 0.34, p = 0.107). f, Same as in d for NAc(DAT::GCaMP6f). g, Relationship between individuals’ SI test interaction time and average NAc(DAT::GCaMP6f) in the 1s surrounding entry into and exit from the object interaction zone (entry: 2-sided pearson correlation, R = 0.15 p = 0.47; exit: 2-sided pearson correlation, R = 0.15, p = 0.47). In b,d,f: mean±SEM plotted.