Extended Data Fig. 1: Expanded characteristics of APOE knock-in mice infected with SARS-CoV-2 MA10.
From: Common human genetic variants of APOE impact murine COVID-19 mortality

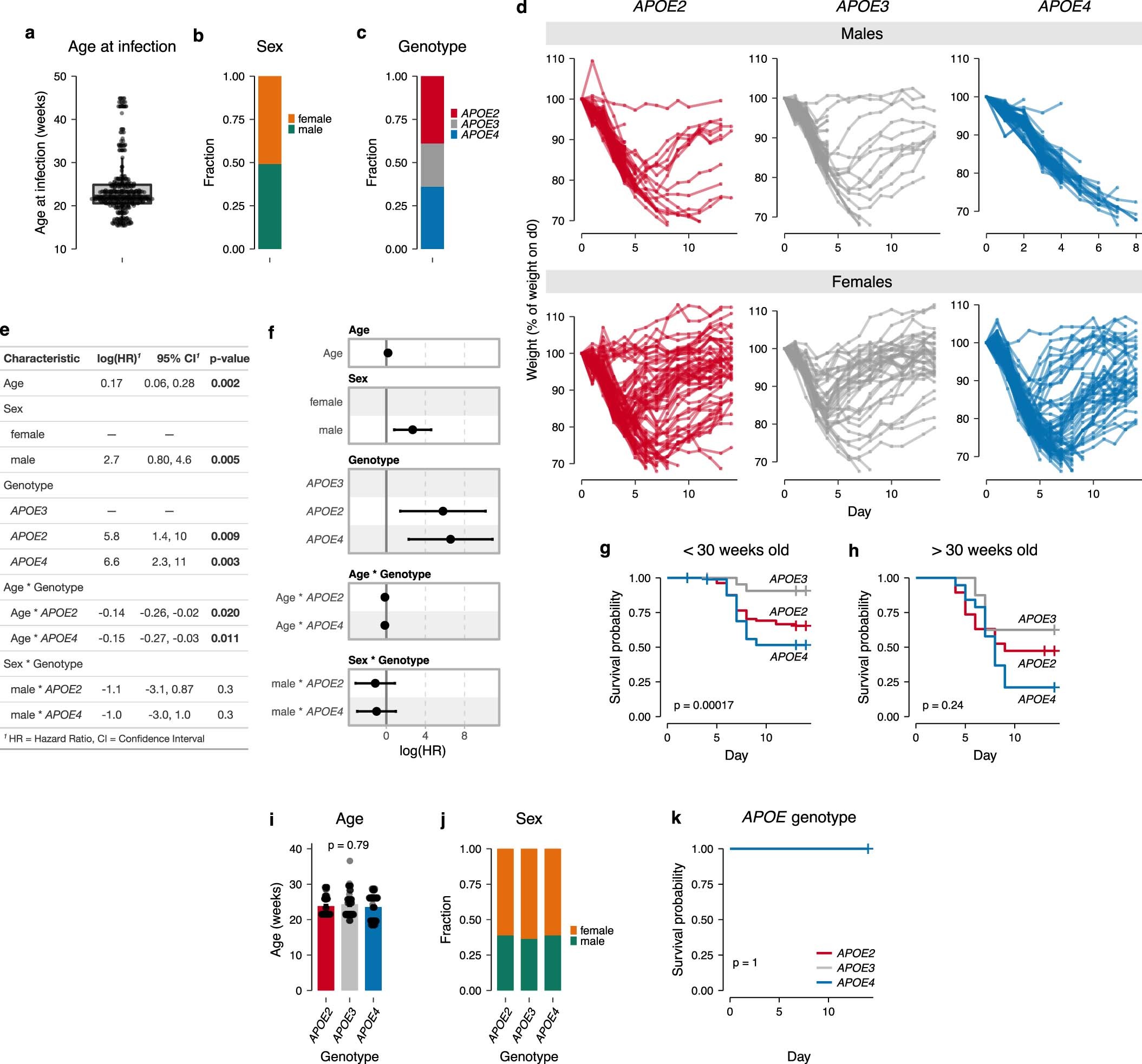
a–c, Distribution of age at infection (a), sex (b), and APOE genotype (c) of APOE knock-in mice infected with SARS-CoV-2 MA10 (n = 328; data pooled from 13 independent experiments). d, Individual weight course of male and female APOE knock-in mice infected with SARS-CoV-2 MA10 from (a). e–f, Multivariate analysis of the impact of age, sex, APOE genotype, and the interaction of age/APOE and sex/APOE on survival of SARS-CoV-2 MA10-infected APOE knock-in mice from (a) (P values according to multivariable Cox proportional hazards model; error bars in (f) denote 95% confidence intervals; n = 128, 82, and 118 for APOE2, APOE3, and APOE4, respectively). g–h, Survival of young (< 30 weeks old) (g) and old (> 30 weeks old) (h) SARS-CoV-2 MA10-infected APOE-knock-in mice from (a) stratified by APOE genotype; P values according to log-rank tests. i–k, Age (i), sex distribution (j), and survival of non-infected APOE knock-in mice over a two-week period (k) (n = 67, 55, 67 for APOE2, APOE3, and APOE4, respectively; P values according to Kruskal-Wallis (i) and logrank (k) tests). Boxplot whiskers in (a) extend to the smallest and largest value within 1.5 × interquartile ranges of the hinges, and box centre and hinges indicate median and first and third quartiles, respectively.