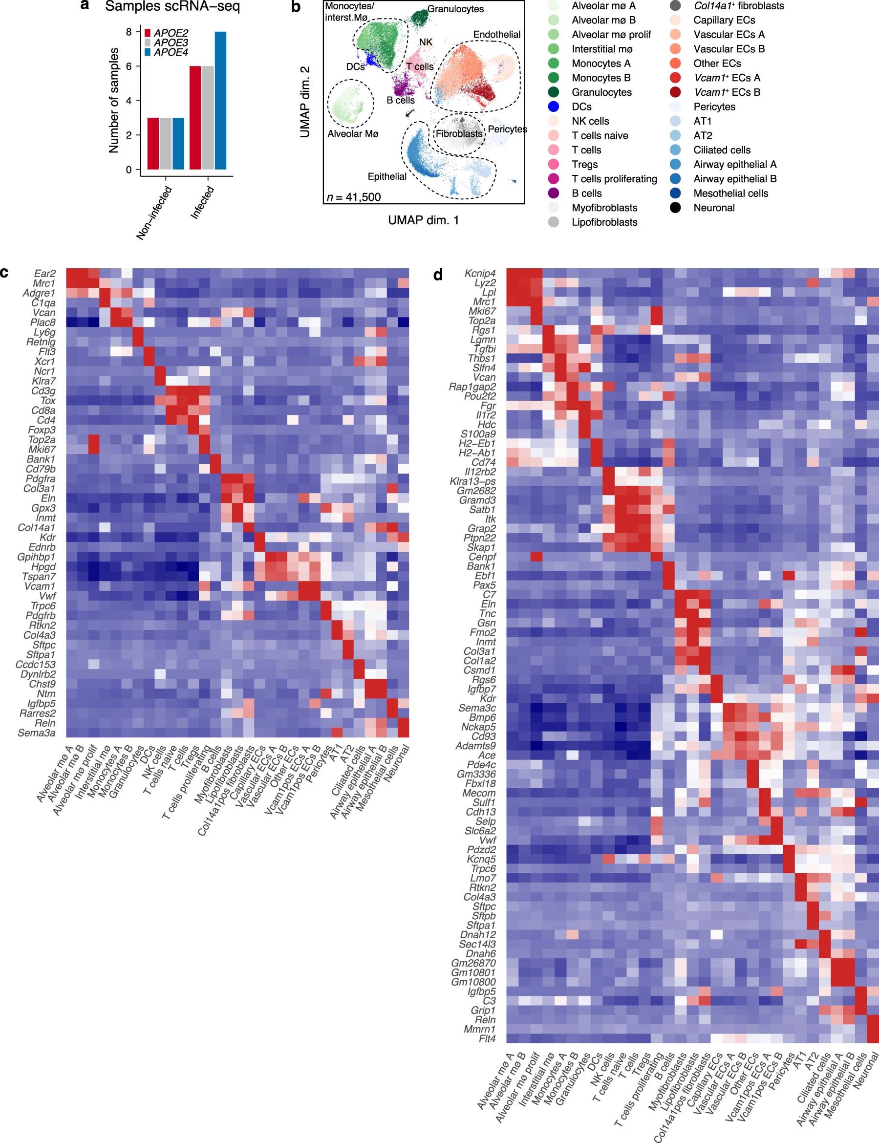
Extended Data Fig. 5: Extended single cell RNA-sequencing data.
From: Common human genetic variants of APOE impact murine COVID-19 mortality

a, Number of samples per genotype and condition for single cell RNA-sequencing (scRNA-seq). b, Uniform manifold approximation and projection (UMAP) plot of 41,500 RNA-sequenced cells from APOE knock-in mice with or without COVID-19. c–d, Heatmaps of manually curated marker genes (c) and of top three differentially expressed genes per cluster (d) for cells from (b).