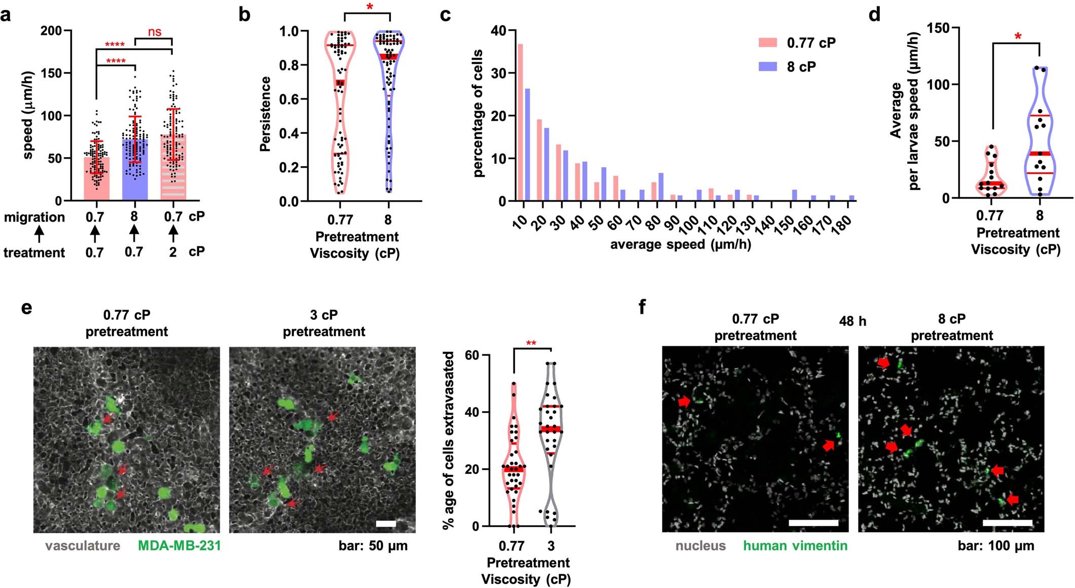
Extended Data Fig. 10: The effect of pre-conditioning at different viscosities on cell migration in vitro and in vivo.
From: Extracellular fluid viscosity enhances cell migration and cancer dissemination

a, Confined migration speeds of cells, pre-treated at 0.77 cP or 2 cP for 6 days, and resuspended in the prescribed “migration” viscosity in which motility was tracked. Data are mean ± s.d. for n = 131 cells from 3 experiments. b, Persistence values of cells moving through zebrafish ISVs. Red lines indicate median (thick) and quartiles (thin). c, Histogram of average cell speeds through zebrafish ISVs. Values were calculated for n = 77 and n = 81 cells pre-treated at 0.77 cP and 8 cP, respectively, from 3 experiments. d, Average speeds on a per larvae basis of cells moving through zebrafish ISVs. Values were calculated across 14 or 13 larvae injected with cells pre-conditioned at 0.77 or 8 cP, respectively, pooled from 3 experiments. Red lines indicate median (thick) and quartiles (thin). e, (Left) Representative maximum intensity projections of confocal images showing CAM vasculature with extravasating cells. Cells were cultured for 6 days either at 0.77 or 3 cP, re-suspended in ice-cold PBS, and injected into the CAM vasculature. Red arrows indicate extravasated cells. Scale bar: 50 μm. (Right) Quantification of cell extravasation. Red lines indicate median (thick) and quartiles (thin) for ≥16 animals from 3 experiments. f, Confocal images of mouse lung sections 48 h post-injection showing human vimentin-positive metastatic colonies (red arrows). Scale bars: 100 µm. Tests performed: Kruskal-Wallis followed by Dunn’s multiple comparisons (a), Mann Whitney (b), unpaired t-test (e), and unpaired t-test with Welch’s correction (d). Images are representative of 3 (e) or 2 (f) independent biological replicas. Cell model: MDA-MB-231.