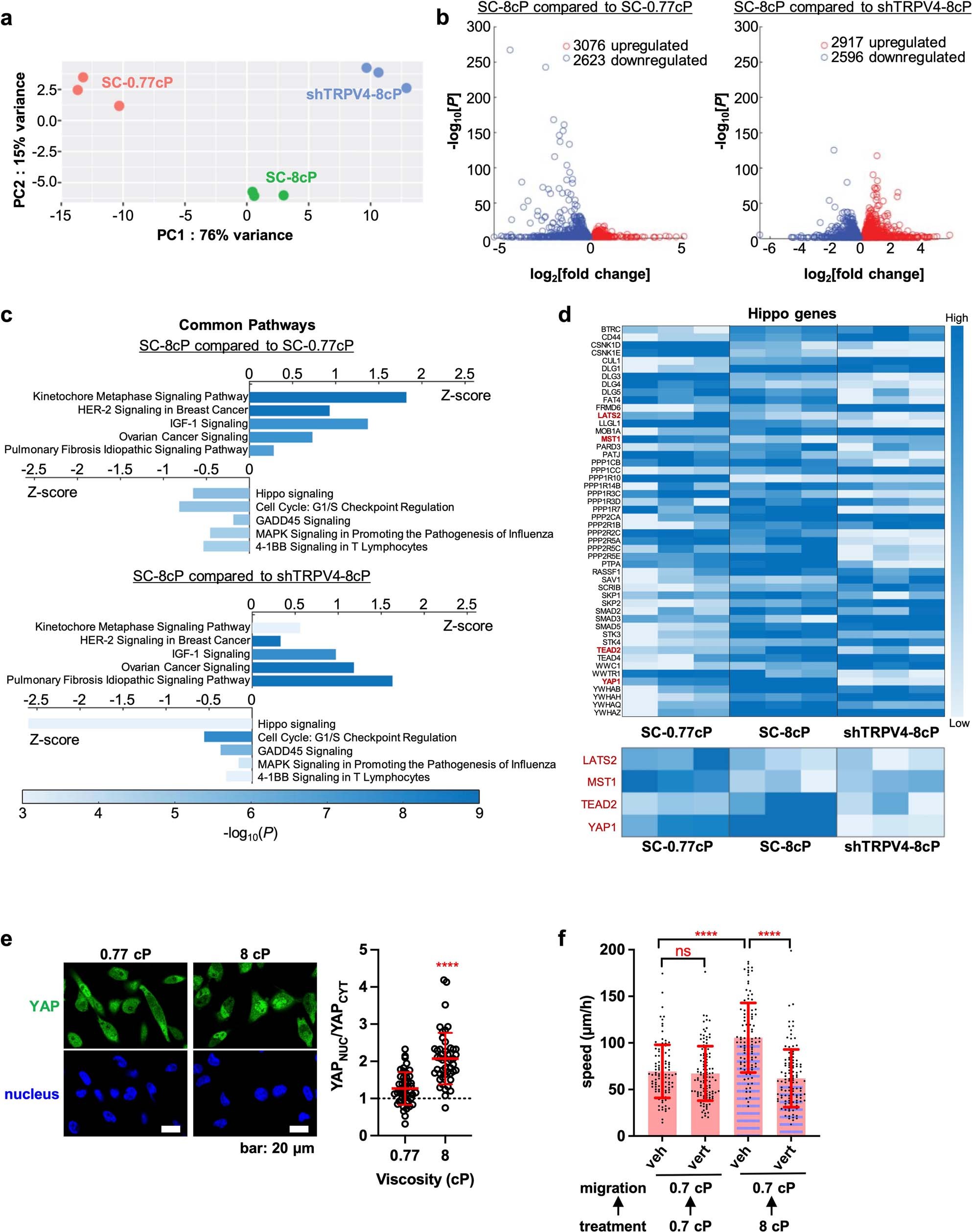
Extended Data Fig. 11: TRPV4 mediates mechanical response to fluid viscosity via transcriptional control of the Hippo pathway.
From: Extracellular fluid viscosity enhances cell migration and cancer dissemination

a, PCA plot of SC cells exposed to 0.77 cP (SC-0.77cP) or 8 cP (SC-8cP) and shTRPV4 cells subjected to 8 cP (shTRPV4-8cP) from 3 independent biological replicates. b, Volcano plots displaying DEGs with P≤0.05 in SC cells at 0.77 versus 8 cP, and between SC and shTRPV4 cells at 8 cP. Downregulated genes are in blue and upregulated in red. c, Ingenuity pathway analyses of paired samples shown in (b). Top 5 commonly upregulated and downregulated pathways are shown. d, Heatmap showing the relative expression levels of Hippo pathway genes identified in (c). e, (Left) Confocal images of cells on collagen-I-coated glass bottom dishes after 4 h of exposure to medium of prescribed viscosities and immunostained for YAP1 and Hoechst. Scale bars: 20 µm. (Right) Quantification of nuclear-to-cytosolic YAP1 ratio. Data are mean ± s.d. for n≥46 cells from 2 experiments. f, Confined migration speeds of cells, pre-conditioned at 0.77 or 8 cP in the presence of verteporfin or vehicle control for 6 days, and resuspended in the indicated “migration” viscosity without verteporfin in which their motility was tracked. Data are mean ± s.d. for n≥107 cells from 2 experiments. Tests performed: Mann Whitney (e) and Kruskal-Wallis followed by Dunn’s multiple comparisons (f). Images are representative of 2 independent biological replicas (e). Cell model: MDA-MB-231.