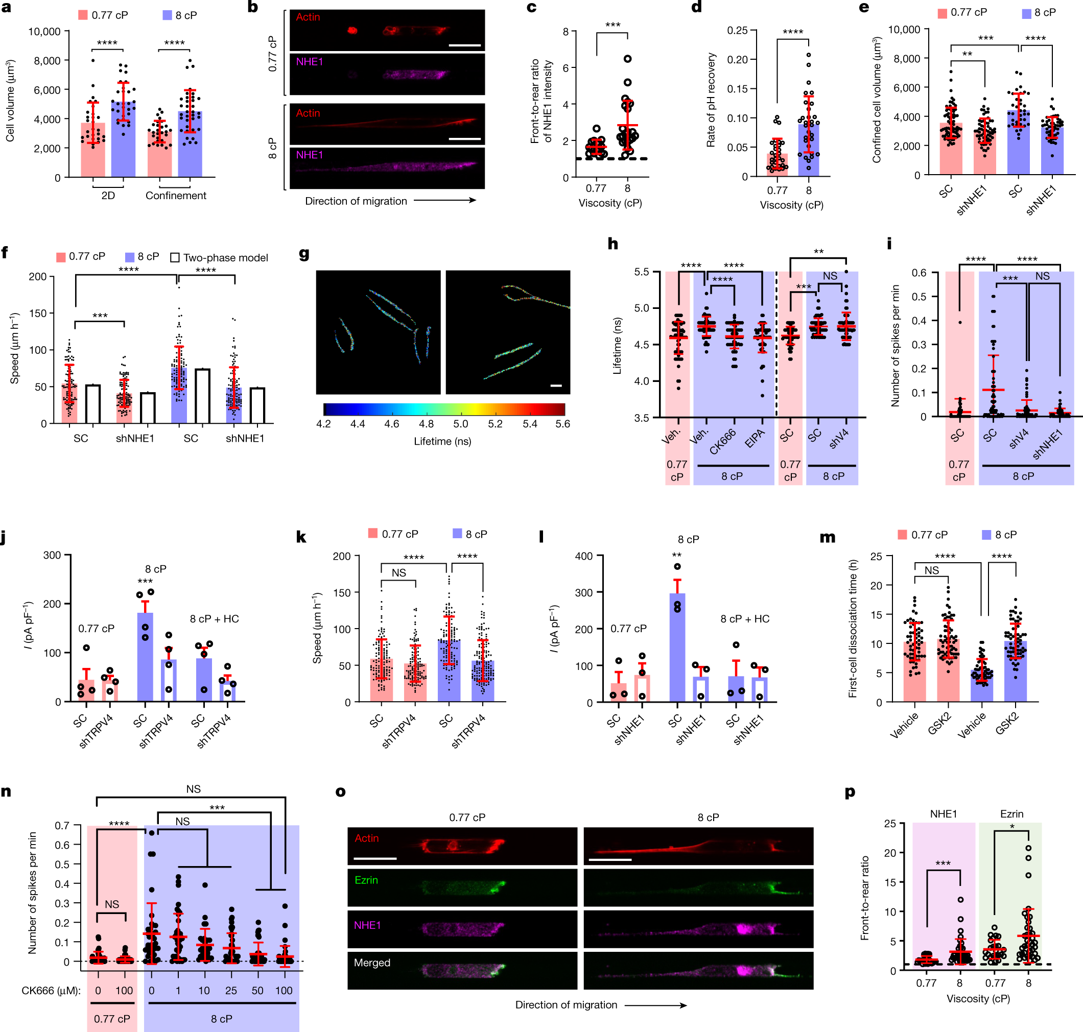
Fig. 2: Viscosity promotes NHE1-dependent cell swelling, which activates TRPV4 leading to calcium influx.
From: Extracellular fluid viscosity enhances cell migration and cancer dissemination

a, The volume of Lifeact–GFP-labelled MDA-MB-231 cells (n ≥ 28) at the indicated viscosities from 3 experiments. b, Confocal images of confined MDA-MB-231 cells stained for NHE1 and phalloidin. c, Front-to-rear NHE1 intensity ratio in NHE1-immunostained cells (n ≥ 16) from 3 experiments. d, The rate of pH recovery in pHRed-expressing MDA-MB-231 cells (n ≥ 29) from 5 experiments. e, The volume of SC and shNHE1 Lifeact–GFP-tagged MDA-MB-231 cells (n ≥ 36) from 3 experiments. f, Confined migration speeds of SC and shNHE1 MDA-MB-231 cells (n ≥ 113) from 3 experiments compared with the two-phase model predictions. g, The elevated Flipper-TR lifetimes in MDA-MB-231 cells on 2D surfaces indicate high membrane tension. h, The membrane tension in wild-type MDA-MB-231 cells after treatment with vehicle (veh.), CK666 or EIPA, and in SC or shTRPV4 cells (n ≥ 58) from 3 experiments. i, The number of calcium flashes in SC, shTRPV4 or shNHE1 MDA-MB-231 cells (n ≥ 52) on 2D surfaces from 3 experiments. j,l, TRPV4 currents (I) in SC- and shTRPV4 (j) or shNHE1 (l) MDA-MB-231 cells (n ≥ 3) with or without the TRPV4 inhibitor HC-067047 from ≥3 experiments. k, Confined migration speeds of SC and shTRPV4 MDA-MB-231 cells (n ≥ 129) from 3 experiments. m, The time required for the first cell dissociation from each spheroid (n ≥ 57) after treatment with vehicle control or the TRPV4 inhibitor GSK 2193874 (GSK2) from 3 experiments. n, The number of calcium flashes in MDA-MB-231 cells (n ≥ 29) treated with the ARP2/3 inhibitor CK666 from 2 experiments. o, Confocal images of confined MDA-MB-231 cells stained for NHE1, ezrin and phalloidin. p, Front-to-rear NHE1 or ezrin intensity ratio from immunostained cells (n ≥ 24) from 2 experiments. Data are mean ± s.d. (a, c–f, h, i, k, m, n and p) and mean ± s.e.m. (j and l). Statistical analysis was performed using unpaired t-tests after log-transformation (a, c and d), one-way ANOVA followed by Tukey’s test after log-transformation (e and m), Kruskal–Wallis tests followed by Dunn’s test (f, h, i, k and n), one-way ANOVA followed by Holm–Šidák’s test (j and l) and Mann–Whitney U-tests (p). Scale bars, 20 µm (b and o) and 10 µm (g).