Extended Data Fig. 5: The roles of NHE1, AQP5 and MOSICs in cell mechanotransduction in response to extracellular fluid viscosity.
From: Extracellular fluid viscosity enhances cell migration and cancer dissemination

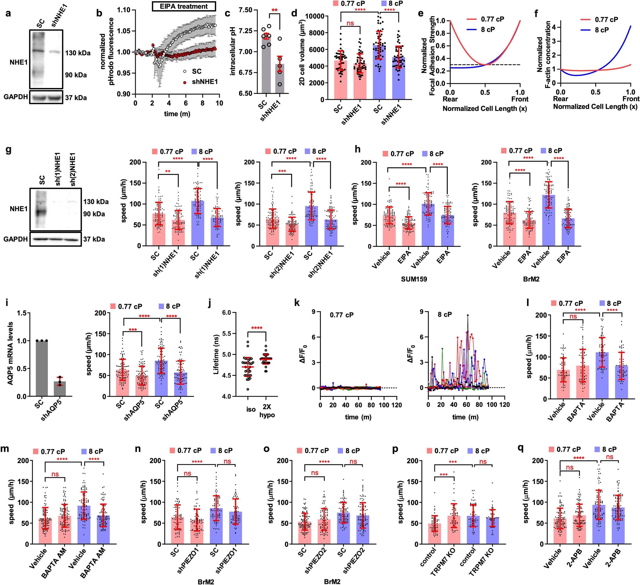
a, Representative western blot of SC and shNHE1 cells. Image is representative of 3 independent protein isolations. b, Normalized changes in pHrodo fluorescence in response to EIPA in shControl and shNHE1 cells. EIPA causes acidification in SC cells (increased pHrodo fluorescence) but not in shNHE1 cells, consistent with an already reduced proton extrusion capacity of the shNHE1 cells. Data are mean ± s.e.m. for n≥3 cells from 3 experiments. c, Intracellular pH values (mean ± s.e.m.) measured in cells loaded with pHrodo and calibrated using solutions with different pH, verifying diminished proton extrusion in shNHE1 cells. Data represent n≥5 cells from 3 experiments. d, Cell volume of Lifeact-GFP-tagged SC and shNHE1 cells on 2D at 0.77 cP and 8 cP from n≥48 cells from 5 experiments. e, Spatial distribution of focal adhesions as an input to the two-phase model. At 8 cP, the distribution is higher at the leading than the trailing edge, as observed experimentally. f, Two-phase model predictions on the spatial distribution of F-actin. The total F-actin redistributes at 8 cP with higher network density at the cell leading edge. g, (Left) Representative western blot of SC and two distinct shRNA sequences (sh1 and sh2) against NHE1. Image is representative of 3 independent protein isolations. (Right) Confined migration speed of cells expressing SC, sh(1) or sh(2)NHE1 at the prescribed viscosities. Data are mean ± s.d. for n≥85 cells from 2 experiments. h, Confined migration speed of SUM159 and BrM2 cells following vehicle or EIPA treatment at prescribed viscosities. Data are mean ± s.d. for n≥98 cells from 2 experiments. i, (Left) Relative AQP5 mRNA levels in SC and shAQP5 cells. Data are normalized to the levels of SC cells. Data are mean ± s.d. from 3 experiments. (Right) Confined migration speeds of SC and shAQP5 cells at prescribed extracellular viscosities. Data are mean ± s.d. for n≥89 cells from 2 independent experiments. j, Quantification of membrane tension in wild-type cells in response to isotonic (1X) or hypotonic (2X) media at 0.77 cP. Data are mean ± s.d. for n≥35 cells from 2 experiments. k, GCaMP6s activity after exposure to 0.77 or 8 cP. l,m, Confined migration speeds at prescribed viscosities in response to chelation of extracellular calcium via BAPTA (l) or the cell permeant calcium chelator BAPTA-AM (m). n,o, Confined migration speeds of SC and shPiezo1 (n) or shPiezo2 (o) brain metastatic MDA-MB-231 cells (BrM2) at prescribed viscosities. p,q, Confined migration speeds of control and TRPM7-KO cells (p) or wild-type cells under 2-APB or vehicle control treatment (q) at 0.77 and 8 cP. Data in l-q are mean ± s.d. for n≥60 cells from 2 experiments. Tests performed: unpaired t-test (c,j), one-way ANOVA followed by Tukey’s multiple comparisons (d) and after log transformation of data (i,l–o,q), Kruskal-Wallis followed by Dunn’s multiple comparison (g,h,p). For gel source data, see Supplementary Fig. 1. Cell model: MDA-MB-231 unless otherwise indicated.