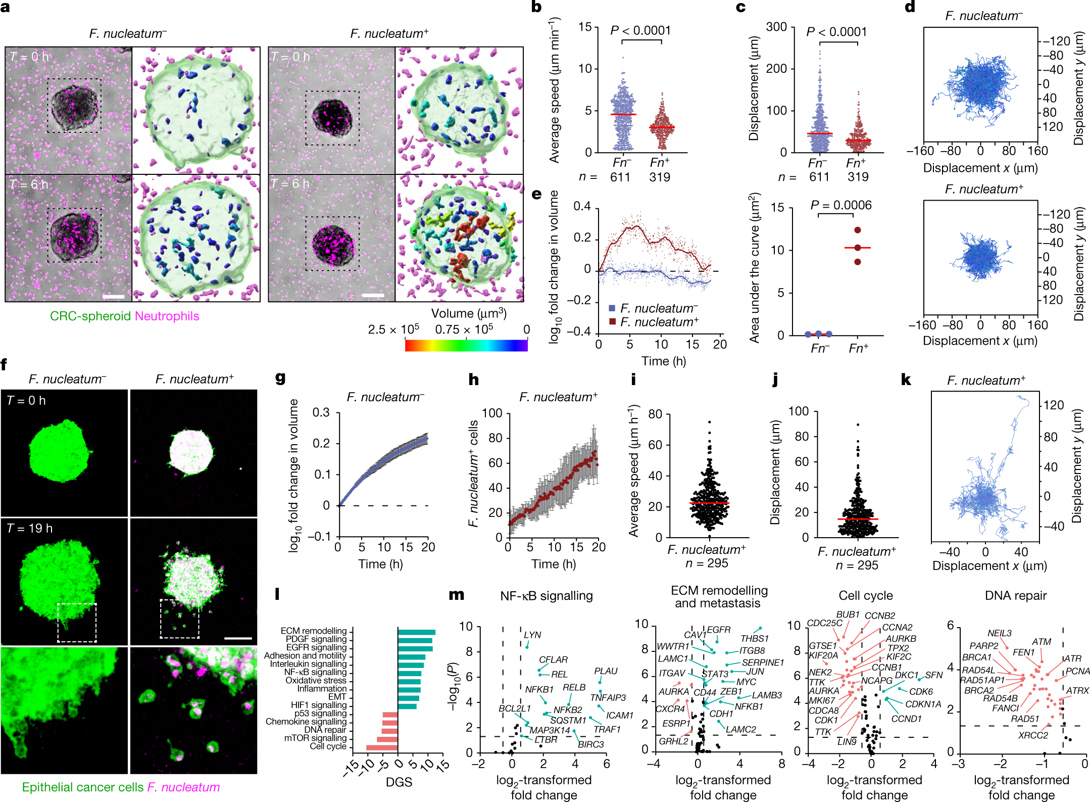
Fig. 4: F. nucleatum induces neutrophil swarming and the migration of cancer epithelial cells.
From: Effect of the intratumoral microbiota on spatial and cellular heterogeneity in cancer

a, Live-cell confocal imaging showing neutrophil movements relating to CRC spheroids without (left) or with (right) F. nucleatum. Colour bars represent neutrophil cluster volume (µm3). Scale bars, 100 μm. b,c, Average speed (b) and cell displacement (c) of neutrophils migrating inside untreated control (lilac) and F. nucleatum-treated (red) spheroids. Red bars indicate mean. Data points represent individual tracks; n indicates the number of tracks per condition; three independent experiments. P values calculated by Mann–Whitney test. d, Neutrophil cell trajectory plots. e, Left, the log10-transformed fold change in volume over time of neutrophil clusters relative to the initial volume (T = 0 h). Data points represent average volume per time point, per condition. Right, quantification of the area under the curve for the fold change in volume. f, Confocal microscopy of HCT116 spheroid invasion capabilities without (left) or with (right) F. nucleatum over 19 h. Inset images represent differences in migration modes. Scale bar, 100 μm. g, The log10-transformed fold change in volume over time, representing the expansion rate of uninfected CRC spheroids. Error bars, s.d. h, Number of F. nucleatum-positive single cancer cells detaching from the spheroid over time. Error bars, s.d. i,j, Average speed (i) and cell displacement (j) of single cells escaping the F. nucleatum-infected spheroid. Red bars indicate mean. Data points represent individual tracks; n indicates the number of tracks per condition; three independent experiments. k, Cell trajectories of invading cancer cells escaping the F. nucleatum-infected spheroids. l, Signalling pathway analysis of CRC spheroids infected with F. nucleatum compared to uninfected control. The directed global significance (DGS) score was calculated as the square root of the mean squared t-statistic for genes in a gene set. ECM, extracellular matrix. m, Volcano plots of differential gene expression for selected pathways in F. nucleatum-infected spheroids compared to uninfected controls. Dashed lines indicate the threshold of significance, defined as log2-transformed fold change ≤ −0.58 and ≥ 0.58 and −log10(P) ≥ 1.301 after LMM analysis and Benjamini–Hochberg multiple-correction testing.