Fig. 3: CapRelSJ46 is activated by the major capsid protein of SECΦ27 to pyrophosphorylate tRNAs and block translation.
From: Direct activation of a bacterial innate immune system by a viral capsid protein

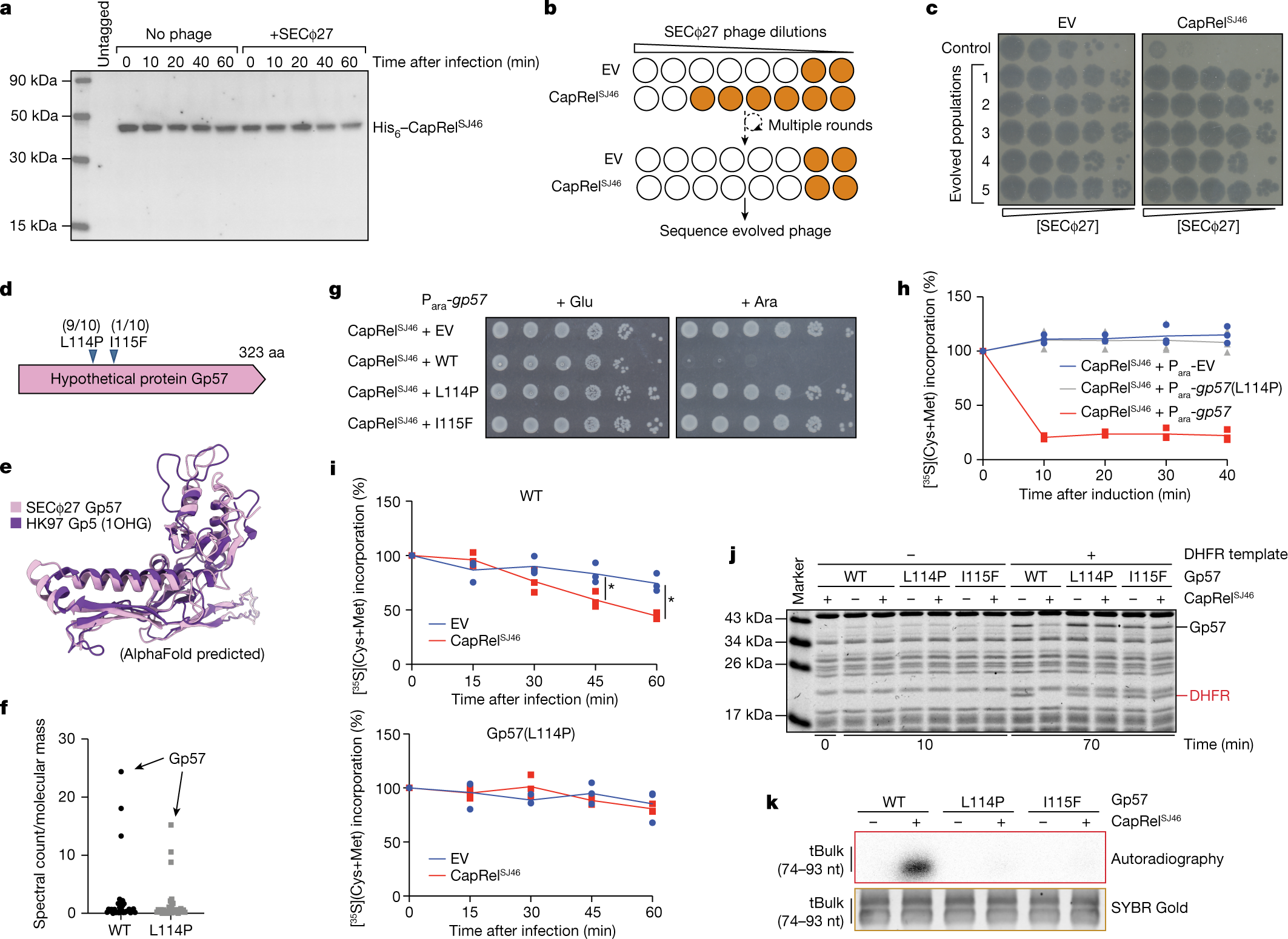
a, Immunoblot of His6–CapRelSJ46 following infection with SECΦ27 compared with an uninfected control. Representative of two biological replicates. b, Schematic of the experimental evolution approach to identify SECΦ27 escape mutants that can infect CapRelSJ46-containing cells. White wells indicate clearing by phages and brown wells indicate bacterial growth. c, Serial dilutions of five independently evolved populations of SECΦ27 and a control population spotted on cells harbouring an empty vector or a CapRelSJ46 expression vector. d, Summary of identified escape mutants, all of which map to a hypothetical protein encoded by gene 57 of SECΦ27. The fraction of each escape mutant is indicated. e, AlphaFold-predicted structure of Gp57 compared with the major capsid protein Gp5 from phage HK97. f, Mass spectrometry analysis of SECΦ27 phage lysates (wild type or a mutant producing Gp57(L114P)). Spectrum count normalized to molecular mass is shown for individual phage proteins. g, Serial dilutions of cells expressing CapRelSJ46 and the indicated variant of Gp57 from an arabinose-inducible promoter on media containing glucose or arabinose. h, Cells expressing CapRelSJ46 and Gp57 (wild type (WT) or L114P) from an arabinose-inducible promoter or harbouring empty vector were pulse-labelled with 35S-cysteine and 35S-methionine after addition of arabinose. i, As in h, but for cells harbouring a CapRelSJ46 expression vector or empty vector and after infection with SECΦ27 (top) or the escape mutant expressing Gp57(L114P) (bottom). Asterisks indicate P = 0.022 (45 min) or P = 0.004 (60 min) (unpaired two-tailed t-test). j, In vitro transcription–translation assays using DHFR production from a DNA template as the readout of expression activity. Purified CapRelSJ46 was added along with a template for producing Gp57. Representative of two biological replicates. k, Autoradiography of reactions in which purified CapRelSJ46 was incubated with [γ-32P]ATP, bulk E. coli tRNAs and Gp57. SYBR Gold staining of bulk tRNAs serves as a loading control. Representative of two biological replicates.