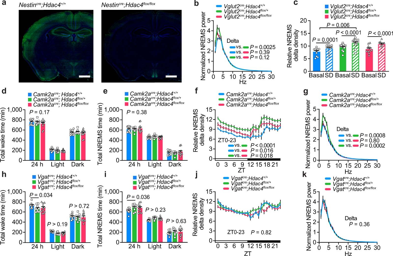
Extended Data Fig. 6: Sleep/wakefulness of neuron-type-specific Hdac4-deficient mice.
From: Kinase signalling in excitatory neurons regulates sleep quantity and depth

a. HDAC4 immunoreactivity was abolished in nestincre; Hdac4flox/flox mice (right), compared to nestincre; Hdac4+/+ mice (left). Scale bars, 1 mm. b. EEG power spectra during NREMS of Vglut2cre; Hdac4flox mice (+/+, n = 21; flox/+, n = 13; flox/flox, n = 12). c. NREMS delta power after 6 hour-sleep deprivation of Vglut2cre; Hdac4flox mice (+/+, n = 13; flox/+, n = 13, flox/flox, n = 11). d–g. Total wake time (d), total NREMS time (e), diurnal NREMS delta density (f), and EEG power spectra during NREMS (g) of Camk2acre; Hdac4flox mice (+/+, n = 13; flox/+, n = 11; flox/flox, n = 11). h–k. Total wake time (h), total NREMS time (i), diurnal NREMS delta density (j) and EEG power spectra during NREMS (k) of Vgatcre; Hdac4flox mice (+/+, n = 12; flox/+, n = 9; flox/flox, n = 11). Data shown as mean ± s.e.m.; two-sided P values. Two-way ANOVA (d, e) with Tukey’s test (h, i); mixed-effects model (f, j); one-way ANOVA (b, g, k); two-way repeated measures ANOVA with Tukey’s test (c).