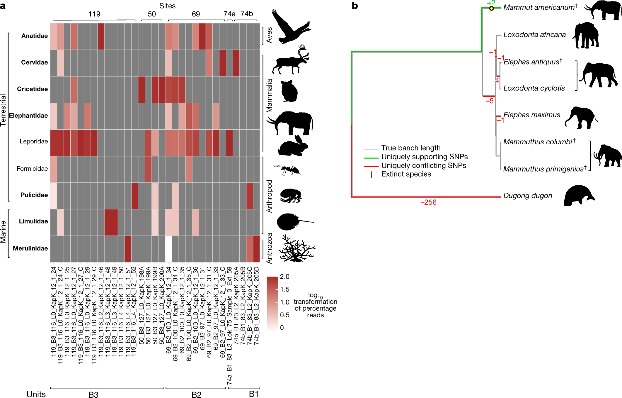
Fig. 4: Early Pleistocene animals of northern Greenland.
From: A 2-million-year-old ecosystem in Greenland uncovered by environmental DNA

a, Taxonomic profiles of the animal assemblage from units B1, B2 and B3. Taxa in bold are genera only found as DNA. b, Phylogenetic placement and pathPhynder62 results of mitochondrial reads uniquely classified to Elephantidae or lower (Source Data 1). Extinct species as identified by either macrofossils or phylogenetic placements are marked with a dagger.