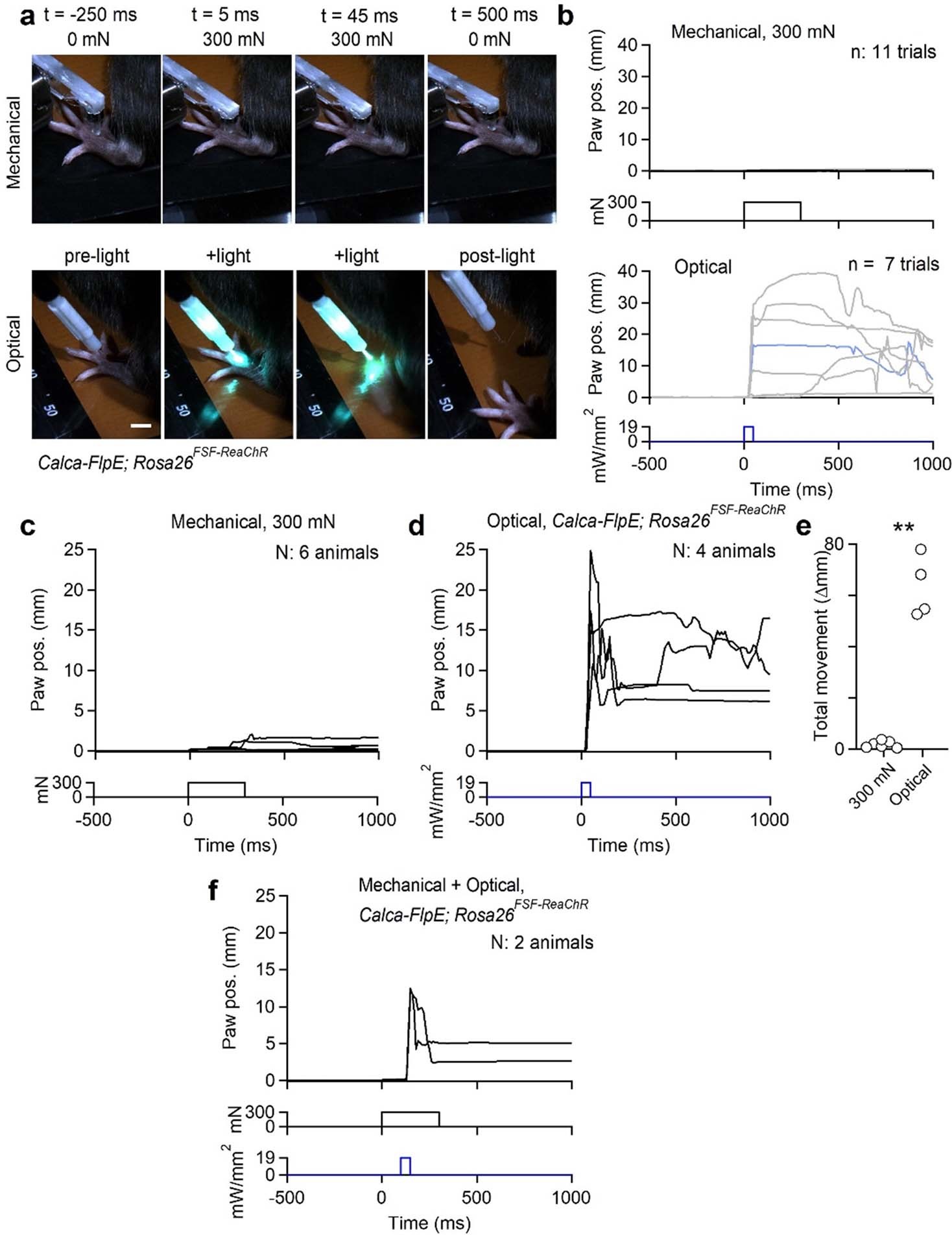
Extended Data Fig. 6: Mechanical stimuli used for physiology experiments do not evoke nocifensive responses.
From: The encoding of touch by somatotopically aligned dorsal column subdivisions

Indentation at high forces (300 mN) using a large, 1 mm probe tip was not perceived as painful when applied to the finger tip of human experimenters (J.T. and D.D.G.). We tested whether this same high force stimulus was noxious for mice. Awake C57Bl/J6 or Calca-FlpE; Rosa26FSF-ReaChR animals were head-fixed and otherwise unrestrained. Stimuli were delivered to the paw and the mouse was free to withdraw its paw or attempt to avoid the stimulus. Animals were allowed to habituate without stimuli for 5–10 min. Then, gentle mechanical stimuli (brush) were delivered to prevent startle responses. Weak (10–20 mN) indentations were then delivered to the hindpaw to acclimate the animal to the 1 mm probe. Then the amplitude was elevated to 300 mN and data collection began. The first 300 mN indentation trial was discarded to avoid capturing startles. 4–15 trials were then collected to determine whether the mouse withdrew its paw. In Calca-FlpE;Rosa26FSF-ReaChR animals, the series of indentation trials were then followed by a series of optical stimulation trials. A 400 µm fiber delivered a ~20 mW/mm2 50 ms pulse of light to the dorsal hindpaw. The first trial was discarded, and 3–7 trials were then collected. See also Supplemental Video 1. a, Video frames acquired during either indentation (top) or optical activation of Calca+ afferents (bottom) in the same mouse. Scale bar in bottom left panel is 5 mm. b, Plot of paw displacement (paw position) relative to baseline for 300 mN 300 ms indentation for the mouse shown in a (top), and plot of paw displacement relative to baseline for 50 ms optical stimulation for the same experiment shown in a (bottom). Each trace is one trial from the same animal. Highlighted blue trace is from trial shown in a. c, Average paw displacements (paw position) for 6 mice in response to 300 mN indentation. Each trace is the average of one animal. d, Average paw displacements (paw position) for 4 mice in response to optical stimulation of Calca+ afferents. e, Total average movement (distance paw traveled) during mechanical or optical stimulation. Each marker is the average of one animal. Kolmogorov-Smirnov test, p = 0.005. f, Lack of paw withdrawal following 300 mN mechanical stimulation was not due to constraint of the paw by the indenter. In two Calca-FlpE; Rosa26FSF-ReaChR animals, a 300 mN indentation was delivered. 100 ms after the onset of indentation, light was also delivered to the paw. Optical stimulation triggered paw withdrawal in the presence of a 300 mN force pressing down on the paw. Data shown as n units in N animals (n/N).