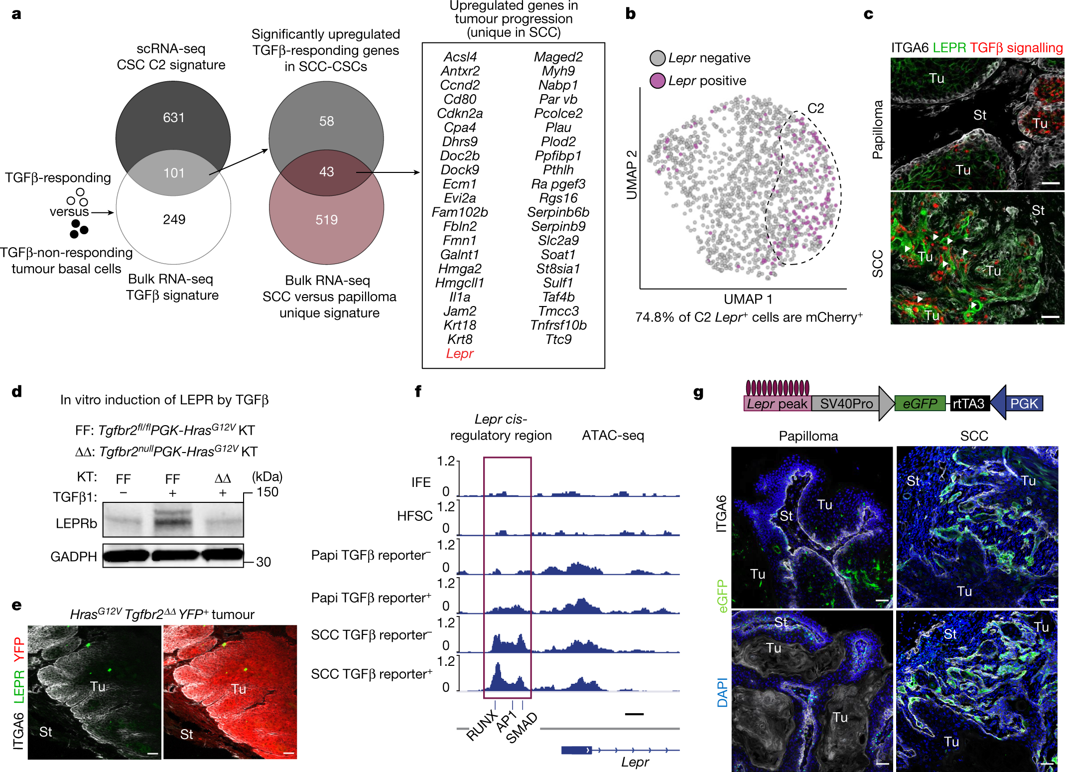
Fig. 2: Leptin receptor is a TGFβ-regulated gene induced in tumour-initiating CSCs and localized to invasive SCC fronts.
From: Ras drives malignancy through stem cell crosstalk with the microenvironment

a, Venn diagram showing that 101 genes constitute a refined CSC signature shared by single-cell C2 and TGFβ-responsive transcriptomes in SCC basal progenitors (Extended Data Fig. 2). Of the 101 genes, the 43 listed overlap and are upregulated in the papilloma-to-SCC transition. b, Lepr-expressing cells reside within the C2 basal SCC population and overlap around 75% with TGFβ-reporter+ cells. c, Immunofluorescence analysis of primary mouse skin SCC confirms that LEPR is rarely expressed in papillomas but is enriched in TGFβ-reporter+ SCC cells (arrowheads). Scale bars, 50 µm. d, LEPR immunoblot analysis. Cultured HrasG12V keratinocytes (KT) that are wild type (FF) but not mutant (ΔΔ) for the TGFβ receptor gene (Tgfbr2) elevate LEPR substantially in response to active recombinant TGFβ1. GAPDH was used as the loading control. Gel source data are provided in Supplementary Fig. 1a. e, Immunofluorescence analysis of tumour tissue from FR-LSL-HrasG12V;Tgfbr2fl/fl;R26-LSL-YFP mice transduced at a low titre with PGK-creERT2 lentivirus, and treated with tamoxifen to induce YFP(pseudoRed)+ HrasG12VTgfbr2ΔΔ tumorigenesis. The loss of TGFβ signalling results in non-invasive tumours that do not express LEPR. Scale bars, 50 µm. f, ATAC-seq was performed on FACS-purified ITGA6highITGB1high basal populations of interfollicular epidermis (IFE, SCA1+), bulge hair follicle stem cells (HFSCs, CD34+) and tumour cells (CD44high) either positive or negative for TGFβ responsiveness (mCherry). ATAC peaks associated with the Lepr locus opened during tumorigenesis, with the encased cluster 6 peak (containing RUNX, AP1 and SMAD motifs) opening predominantly during SCC progression. Scale bar, 500 bp. Papi, papilloma. See also Extended Data Figs. 4 and 5. g, Schematic of the in vivo Lepr ATAC-peak eGFP reporter assay. Reporter activity is greatly enriched at the benign-to-invasive SCC transition. Scale bars, 50 µm. See also Supplementary Tables 4 and 5.