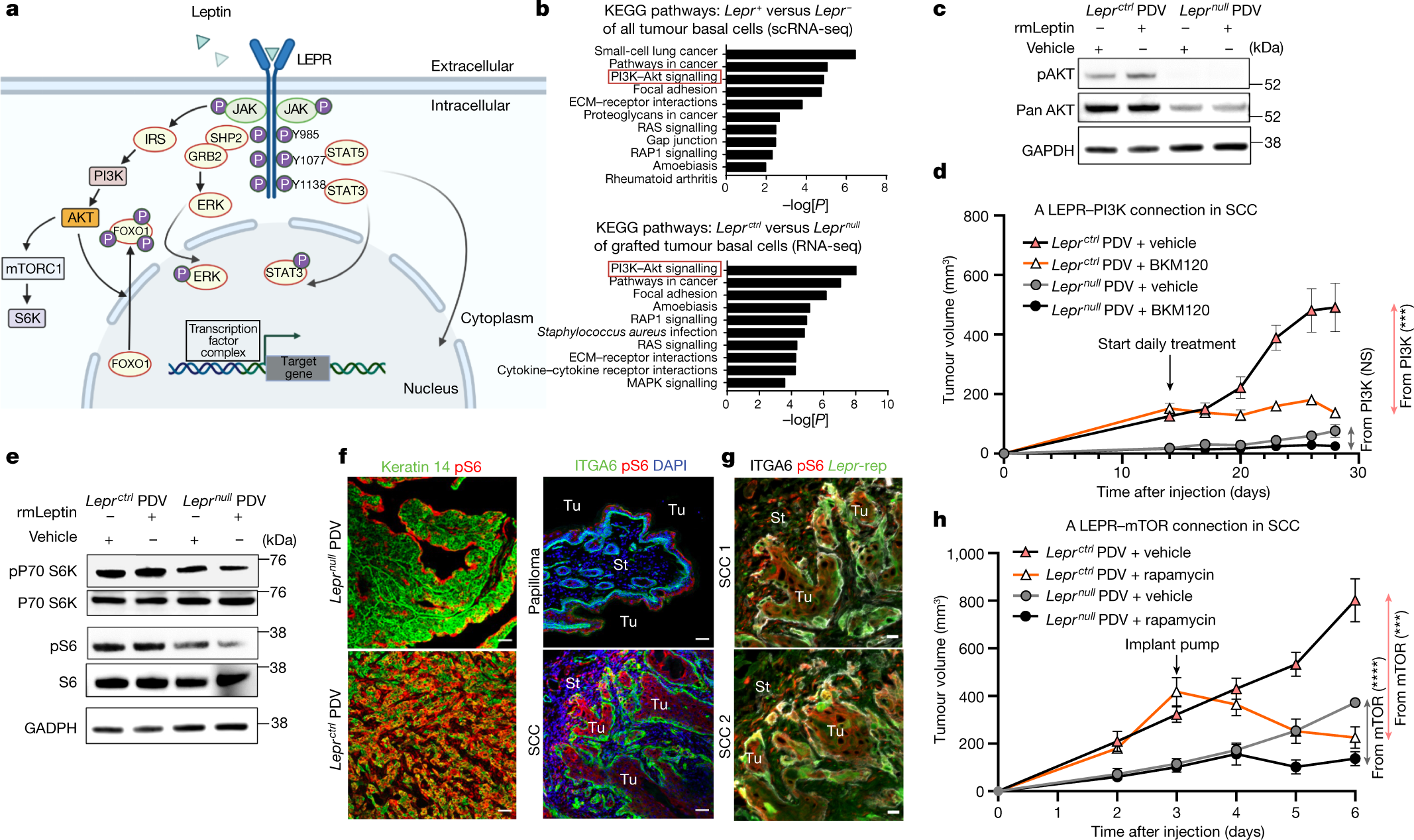
Fig. 5: Leptin receptor signalling promotes SCC progression through the PI3K–AKT and mTOR pathways.
From: Ras drives malignancy through stem cell crosstalk with the microenvironment

a, Schematic illustrating the complexities of leptin receptor signalling. b, The top ten KEGG pathways of genes significantly upregulated in progenitors of Lepr-expressing HRAS(G12V) SCCs (data from Fig. 1) (top) and Leprctrl versus Leprnull PDV tumours (bottom). P values were calculated using DAVID bioinformatic analysis. c, Immunoblots of protein lysates from Leprnull and Leprctrl SCC cells treated with recombinant leptin or vehicle control for 48 h before analysis. Note the leptin-dependent activation of pAKT exclusively in LEPR+ cells, along with higher AKT levels (Extended Data Fig. 8e). Gel source data are provided in Supplementary Fig. 1b. d, Immunocompromised mice with Leprctrl and Leprnull PDV tumours on opposite sides of their backs were administered the PI3K inhibitor BKM120 or vehicle control daily through oral gavage beginning at 14 days after PDVC57 cell injections. As judged by this assay, most tumour growth attributable to PI3K signalling operates through LEPR. n = 6 for each condition. P = 0.0576 (Leprnull) and P = 0.0007 (Leprctrl) at the end timepoint. e, Immunoblotting reveals signs of mTORC1 pathway elevation (pS6 and pS6-kinase) after leptin–LEPR signalling in vitro. An identical GAPDH image from Fig. 5c is displayed here as a reference, as they are from the same experiment. Gel source data and experiment details are provided in Supplementary Fig. 1b. f, The importance of leptin–LEPR signalling in activating mTORC1 signalling is accentuated in vivo, where the background from other growth factors in enriched medium is eliminated. pS6 immunofluorescence reveals LEPR dependency on mTORC1 activity in PDV-engrafted tumours and particularly pronounced activity at the invading fronts of LEPR+ HRASG12V SCCs. Scale bars, 50 µm. g, pS6 immunofluorescence (mTORC1 activity) and Lepr eGFP reporter (rep) activity co-localize in cells at invading HRASG12V SCC fronts. Scale bars, 20 µm. h, Immunocompromised mice with Leprctrl and Leprnull PDV tumours on opposite sides of their backs were continuously administered rapamycin or vehicle control at t = 3 weeks and then monitored for tumour progression. As judged by this assay, most tumour growth attributable to mTOR signalling operates through LEPR. n = 6 (each condition). P < 0.0001 (Leprnull) and P = 0.0002 (Leprctrl) at the end timepoint. For d and h, statistical analysis was performed using unpaired two-tailed Student’s t-tests. Data are mean ± s.e.m. (d and h). The diagram in a was created using BioRender.