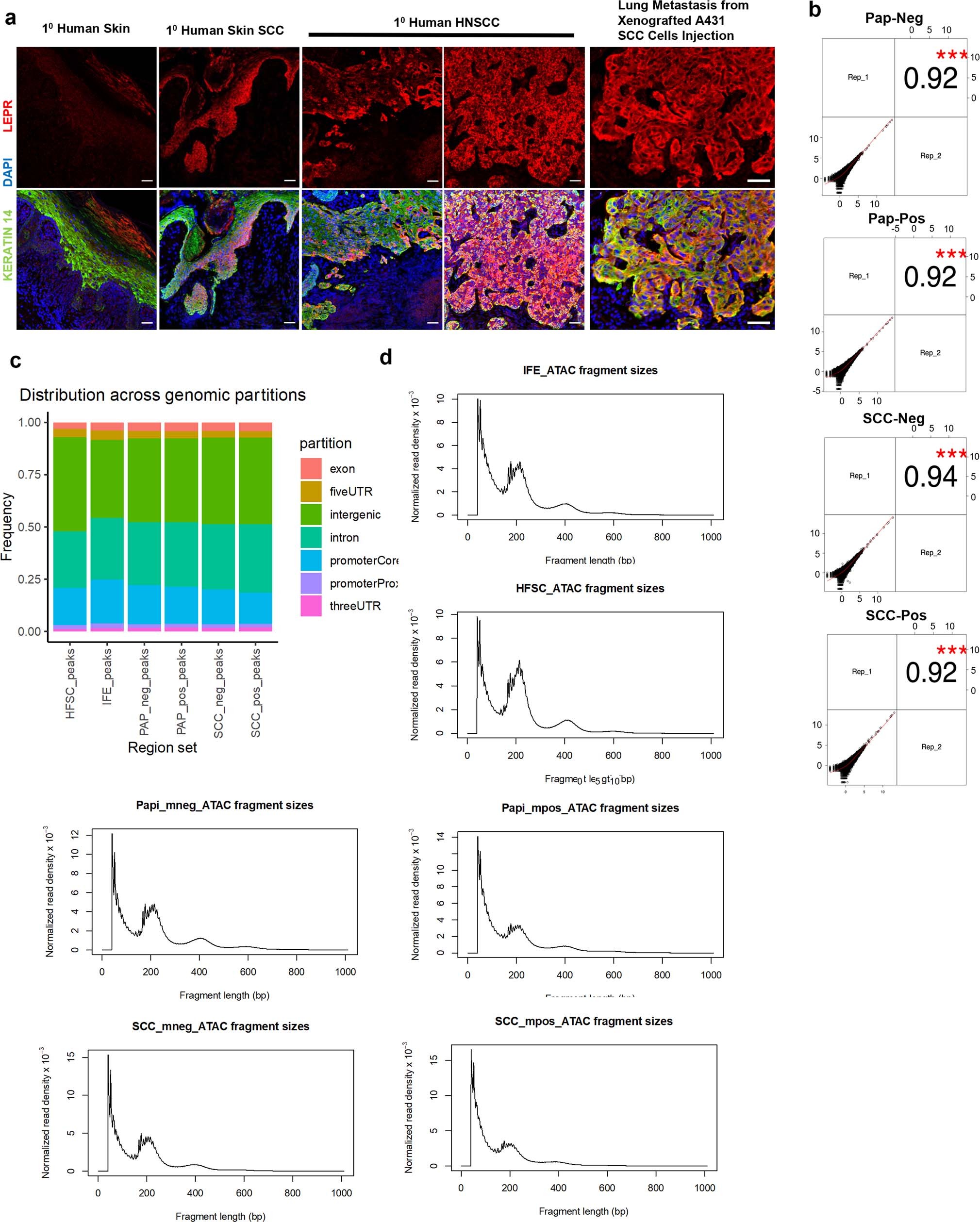
Extended Data Fig. 4: LEPR expression in skin and SCCs from human and quality control for ATAC Sequencing.
From: Ras drives malignancy through stem cell crosstalk with the microenvironment

a, LEPR immunofluorescence of human normal skin, head and neck SCC (HNSCC), and lung metastases from human SCC A431 epidermal cells following tail-vein injections in immunocompromised mice. Top row: LEPR labelling alone; bottom row: LEPR, Keratin 14 and DAPI. Scale bars,50 µm. b, Correlation plot between ATAC replicates of TGFβ-responding and non-responding SCC and papilloma. All replicates have a correlation coefficiency > 0.92 and p < 0.001 (denoted as ***). The test statistic is based on Pearson’s product moment correlation coefficient and follows a t distribution with n-2 degrees of freedom. c, ATAC peak distribution of all 6 samples according to gene features. All samples display comparable distributions. d, Distribution of tagmented fragments in all ATAC-seq samples. Nucleosome laddering is clear in all samples. All statistics were using unpaired two-tailed Student’s t-test: ns, p ≥ 0.05); *, p ≤ 0.05); **, p ≤ 0.01; ***, p ≤ 0.001; ****, p ≤ 0.0001. Data are presented as mean ± s.e.m.