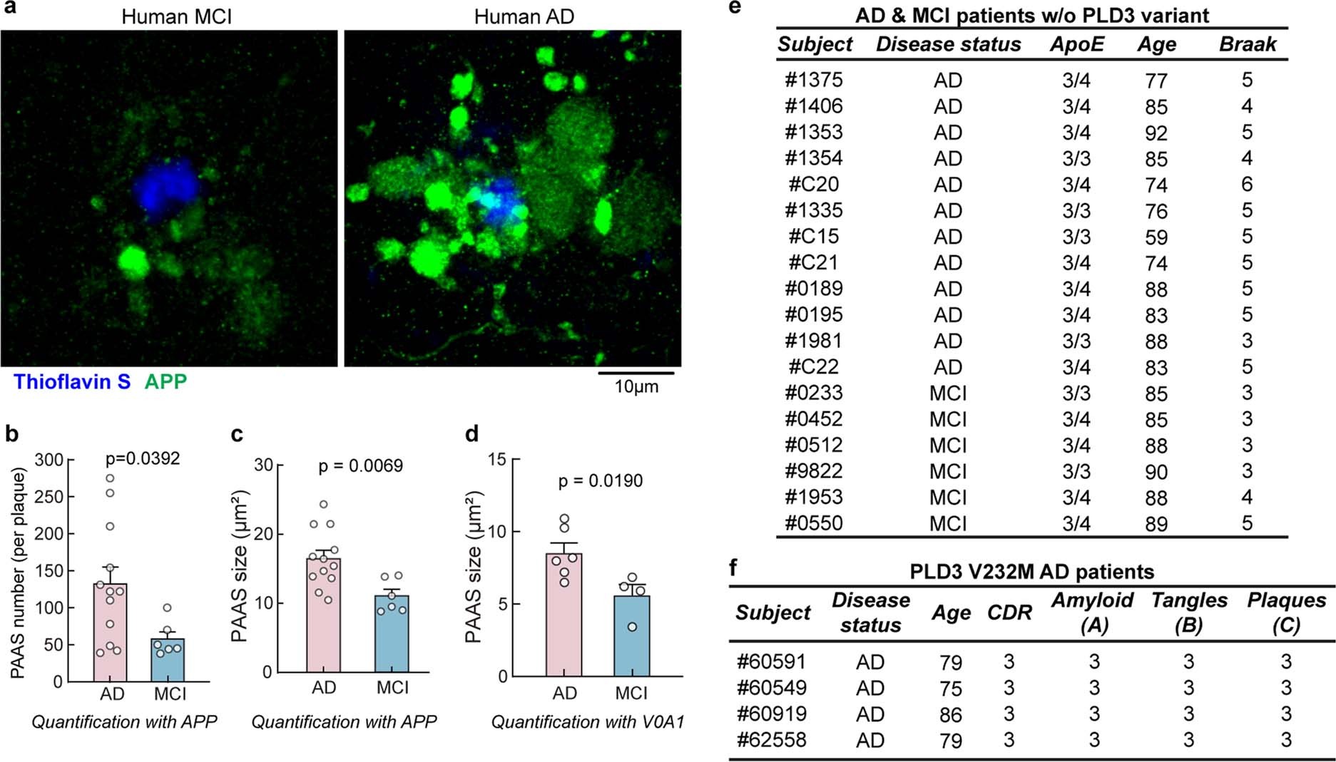
Extended Data Fig. 4: PAAS numbers in humans correlate with severity of cognitive impairment.
From: PLD3 affects axonal spheroids and network defects in Alzheimer’s disease

a, Axon spheroids labelled by Amyloid Precursor Protein (APP) immunofluorescence in post-mortem human brain (middle frontal gyrus), from subjects with mild cognitive impairment (MCI) and AD. b, Total spheroid number around individual plaques using APP immunostaining. Each dot indicates the average of 25 plaque measurements of an individual subject. Bars indicate group average. N = 12 AD and 6 MCI subjects. c, Spheroid size in AD and MCI patients based on APP immunofluorescence. Each dot represents an average measurement of 50 PAAS. N = 12 AD and 6 MCI subjects. d, Spheroid size in AD and MCI patients based on V0A1 immunostaining. Each dot represents an average measurement of 200~250 PAAS. N = 6 AD and 4 MCI patients. e, ApoE genotype, age, and Braak stage information of human AD and MCI brain tissue used in this study. f, CDR score and ABC score of patients with human AD with PLD3 V232M variant used in the study. Two-tailed Mann-Whitney tests were used in b, c and d. Data are represented as mean ± S.E.M.