Extended Data Fig. 5: Various membrane-coated NTUs regulate intracellular metabolic homeostasis.
From: A plant-derived natural photosynthetic system for improving cell anabolism

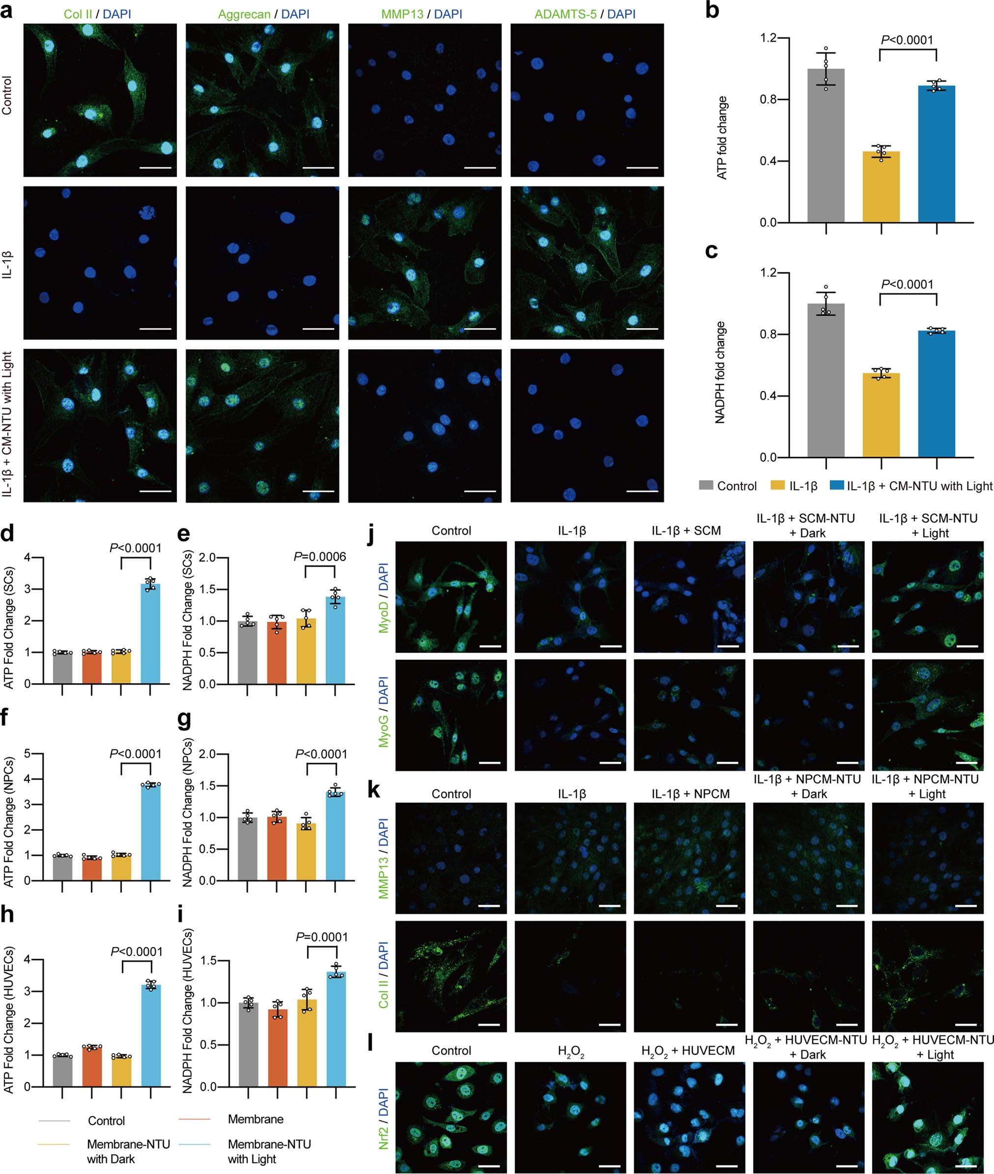
(a) Immunofluorescence staining of Col II, aggrecan, MMP13, and ADAMTS-5 in human chondrocytes (scale bar, 10 μm). Human chondrocytes were stimulated with IL-1β for 24 h followed by CM-NTU treatment for 6 h with red light irradiation (80 µmol photons m−2 s−1, 30 min). (b, c) ATP (b) and NADPH (c) levels in human chondrocytes incubated with IL-1β or IL-1β + CM-NTUs with light (n = 5, mean ± SD). CM-NTUs with light can increase intracellular ATP and NADPH levels close to control levels. (d–i) ATP (d, f, h) and NADPH (e, g, i) levels in muscle satellite cells (SCs), nucleus pulposus cells (NPCs), and HUVECs. SCs, NPCs, and HUVECs were incubated with the corresponding membrane-coated NTUs with or without light irradiation (n = 5, mean ± SD). ATP and NADPH concentrations after light exposure were increased 3.17–3.78 and 1.37–1.40 fold those of unirradiated ATP and NADPH, respectively. (j, k) Immunofluorescence staining of myogenic markers (MyoD and MyoG) in SCs (j) and ECM markers (Col II and MMP13) in NPCs (k) (scale bar, 10 μm). SCs or NPCs were stimulated with IL-1β for 24 h followed by corresponding membrane-coated NTU treatment for 6 h with red light irradiation. (l) Immunofluorescence staining of an antioxidant marker (Nrf2) in HUVECs (scale bar, 10 μm). HUVECs were stimulated with H2O2 for 24 h followed by HUVEC membrane-coated NTU treatment for 6 h with red light irradiation. n represents the number of biologically independent samples. P values are indicated in graphs and were determined using one-way ANOVA (b–i).