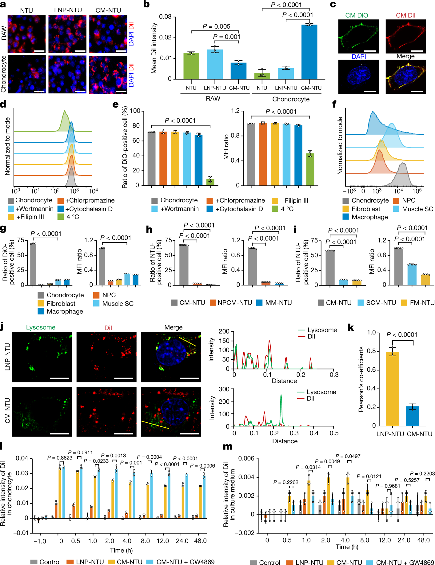
Fig. 2: Cell membrane fusion and intracellular release process of CM-NTUs.
From: A plant-derived natural photosynthetic system for improving cell anabolism

a, Uptake of NTUs, LNP-NTUs and CM-NTUs (NTUs labelled with DiI) by RAW 264.7 macrophages (RAW) or chondrocytes. Nuclei, blue; NTUs, red. b, The fluorescence intensity of NTU, LNP-NTU and CM-NTU uptake by RAW 264.7 macrophages or chondrocytes (n = 3, mean ± s.d.). c, Fluorescent images indicating the interaction between DiO-labelled CM and DiI-labelled CM. Nuclei, blue; DiO-labelled CM, green; Dil-labelled CM, red. d, DiO-positive chondrocytes measured by flow cytometry after treatment with CM-NTUs (DiO-labelled NTUs). Chondrocytes were cooled to 4 °C or separately pretreated with endocytosis-related inhibitors at 37 °C. e, Ratio of DiO-positive chondrocytes (left) and mean fluorescence intensity (MFI) (right) of DiO (n = 3, mean ± s.d.). f, Flow cytometry analysis of five types of cultured cells after incubation with CM-NTUs (DiO-labelled NTUs). g, Ratio of DiO-positive cells (left) and MFI (right) of DiO in five cell types (n = 3, mean ± s.d.). h,i, Ratio of chondrocytes taking up five different coated NTUs and the corresponding MFI values in staining scheme 1 (h) and scheme 2 (i) (n = 5, mean ± s.d.). FM-NTU, NTUs coated with fibroblast membrane; MM-NTU, NTUs coated with macrophage membrane. j, Fluorescent visualization (left) of NTU localization in chondrocytes 6 h after incubation with LNP-NTUs or CM-NTUs (NTUs, red; nuclei, blue; lysosome, green) and intensity profiles (right) across the cell along the selected line (yellow line). k, Pearson’s correlation coefficients of the NTUs and lysosomes (n = 3, mean ± s.d.). l,m, Quantitative detection of DiI fluorescence intensity in chondrocytes (l) and culture medium (m) (n = 3, mean ± s.d.). n represents the number of biologically independent samples. P values are shown in graphs and were determined using one-way analysis of variance (ANOVA) (b,e,g–i,l,m) or two-tailed t-test (k). Scale bars, 3 μm (c,j), 20 μm (a).