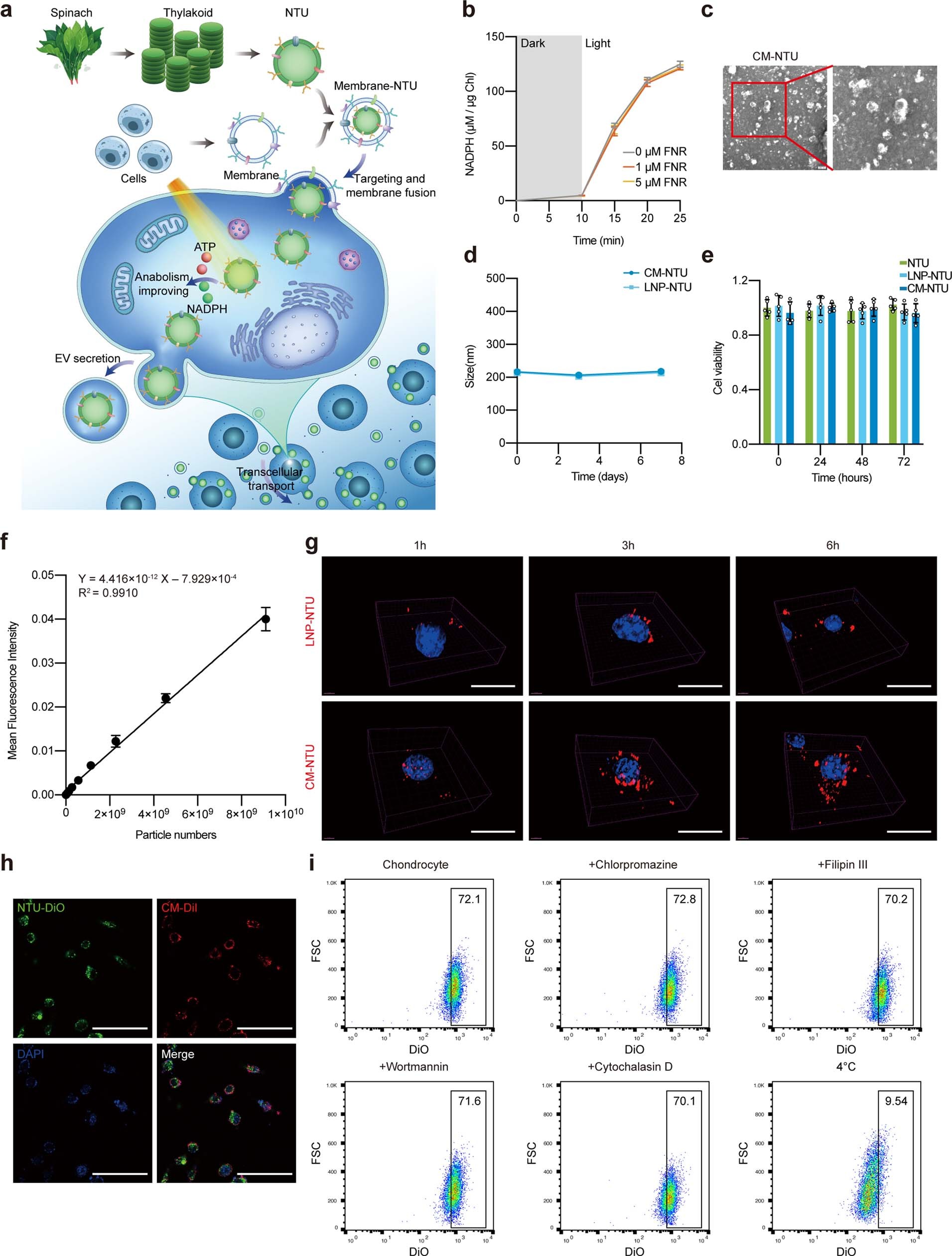
Extended Data Fig. 1: Characterization of CM-NTUs.
From: A plant-derived natural photosynthetic system for improving cell anabolism

(a) Schematic diagram of membrane-coated nanothylakoid units (CM-NTUs). (b) NADPH production ability of NTUs in vitro with different concentrations of external ferredoxin:NADP+ reductase (FNR) (n = 3, mean ± SD). (c) Morphology of CM-NTUs imaged by transmission electron microscopy (TEM) (scale bar, 200 nm). (d) Stability of CM-NTUs and LNP-NTUs over time in phosphate buffered saline (PBS) for 1 week (stored at 4 °C in the dark). (e) Cytotoxicity of NTUs, LNP-NTUs, or CM-NTUs towards chondrocytes (n = 5, mean ± SD). (f) Standard curve of DiI fluorescence intensity with respect to NTU particle numbers. Each data point represents the mean of three independent biological replicates. (g) The distribution of LNP-NTUs and CM-NTUs (NTUs labelled with DiI) in chondrocytes at 1, 3, and 6 h observed by structural illumination microscopy (SIM) (scale bar, 10 μm; nuclei, blue; NTUs, red). (h) Fluorescent images of CM-NTU (CM labelled with DiI and NTUs labelled with DiO) uptake by chondrocytes for 1 hour (scale bar, 30 μm; nuclei, blue; NTUs, green; CM, red). (i) DiO-positive chondrocytes assessed by flow cytometry after treatment with CM-NTUs (DiO-labelled NTUs) for 6 h. n represents the number of biologically independent samples.