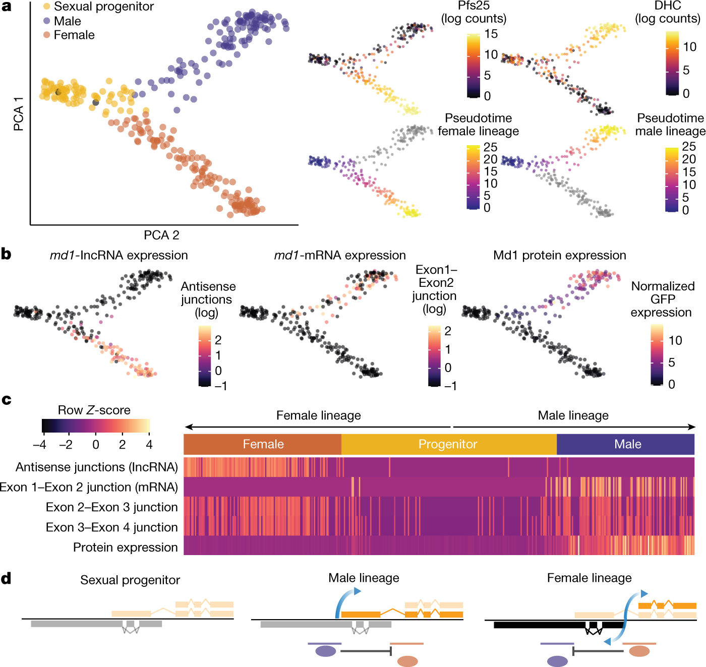
Fig. 3: Transcriptional and translational patterns at the md1 locus are associated with the sex-determining event.
From: A transcriptional switch controls sex determination in Plasmodium falciparum

a, Principal component analysis of single-cell transcriptomes covering bifurcation of progenitor cells into male and female branches as identified by female (Pfs25) and male (DHC, PF3D7_0905300) sex-specific markers17. Contaminating asexuals are black in the left panel. Cells are also ordered along two developmentally distinct pseudotimes (lower right panels). b,c, Expression of different md1 transcripts, as measured by exon–exon junction counts and normalized GFP intensity (Md1 protein) during the sex-determining event (b) and displayed along each developmental pseudotime ordering (c). d, Model of the three cellular states and associated md1 locus during sex determination. Faded colours of the RNA species represent the absence of expression. Progenitors show no expression as there is a probable lag between activation in either state at the md1 locus and transcriptional consequence (already committed but which cannot yet be sexed by single-cell transcriptomics). Male and female transcriptional states are displayed with their transcription pattern from the main promoter and the alternative bidirectional promoter, respectively. The proposed binding site for possible transcriptional activators in the male (purple line) and female (brown line) lineages are highlighted.