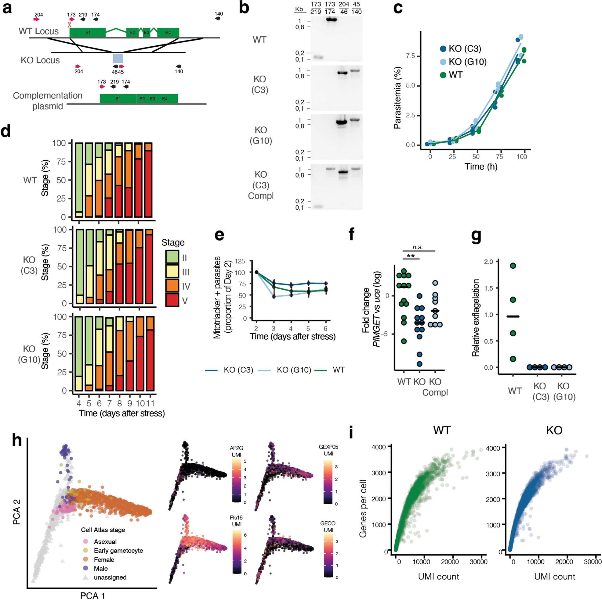
Extended Data Fig. 1: Md1 KO genotyping and phenotyping.
From: A transcriptional switch controls sex determination in Plasmodium falciparum

a, Gene targeting strategy for complete removal of the md1 ORF (PF3D7_1438800) via double crossover homologous recombination; the sgRNA site for Cas9 cleavage is symbolized by scissors. b, Genotyping PCRs showing the absence of the WT locus (173/219 and 173/174) in either KO clones (C3, G10) and the replacement of the ORF with a generic plasmid fragment (204/46 and 45/140). The complementation strategy included the expression in trans from an episome from which a spliced full-length form of md1 was expressed under the control of the native promoter. The expected sizes for each of the lanes are 137 bp, 1,006 bp, 895 bp and 998 bp, respectively. c, Asexual parasite growth of two KO clones is comparable to that of WT parasites (3 biological replicates). d, Progression of the WT and KO during gametocytogenesis as monitored by Giemsa-stained thin blood smears also displayed no alteration in the maturation profile of the KO (2 biological replicates). e, Time course showing the proportion of gametocytes which retain a mitochondrial potential (stained with MitoTracker Deep Red) from day 2–6 of gametocytogenesis as measured by flow cytometry; asexual parasites were absent from the culture from day 3. Data are presented as mean values +/− SD (6 biological replicates). f, Relative qRT-PCR quantification of the male transcript PfMGET normalized to the housekeeping gene uce in mature gametocyte cultures of WT and KO (C3) and a complemented KO (C3) (biological replicates: n = 13 for WT, n = 12 for KO, n = 9 for KO Compl) (two-sided t-test: WT vs KO, P = 0.001369; two-sided t-test: WT vs KO Compl, P= 0.1383).g, An exflagellation assay of mature gametocytes shows a complete absence of male gametogenesis in the KO clones (4 biological replicates). h, Combined principal component analysis of KO and WT of single cell transcriptomes covering the bifurcation of progenitor cells into male and female branches as identified by maximum cosine similarity onto stages of the Malaria Cell Atlas10,11 using scmap50. Markers of early gametocytes (AP2-G, Pfs16, GEXP05, GECO) are further highlighted. i, Quality metrics of all cells in the datasets, showing no specific poor-quality cells in the KO compared to the WT.