Extended Data Fig. 3: Md1 is sufficient to determine a male fate.
From: A transcriptional switch controls sex determination in Plasmodium falciparum

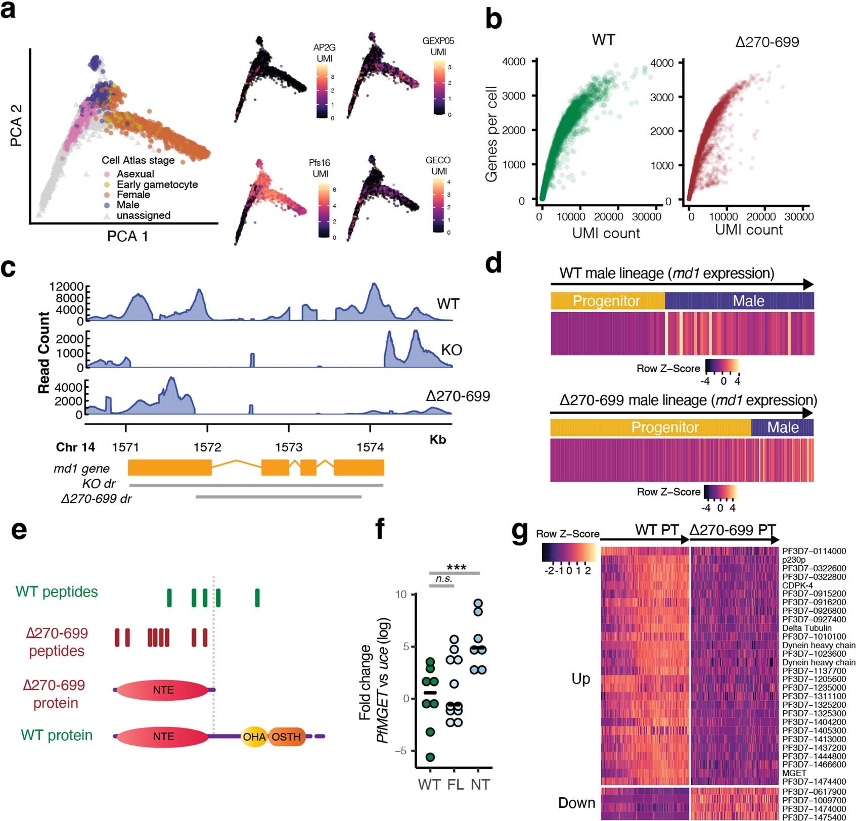
a, Combined principal component analysis of Δ270–699 (F2) and WT single cell transcriptomes covering the bifurcation of progenitor cells into male and female branches, maximum cosine similarity mapping with scmap50 onto stages of the Malaria Cell Atlas10,11 are displayed for each cell. Markers of early gametocytes (AP2-G, Pfs16, GEXP05, GECO) are further highlighted. b, Quality metrics of all cells in the datasets, showing a few extra poor-quality cells in the Δ270–699 compared to the WT probably from aberrant developmentally arrested parasites. c, Coverage plots at the md1 locus of single cell transcriptomes of WT, KO and Δ270–699. Disrupted regions (dr) of the mutants are symbolized by grey bars. d, Expression of md1 in cells during male development in WT and Δ270–699 (F2). e, A shotgun proteomics dataset identified peptides in both WT and Δ270–699 demonstrating protein expression in Δ270–699. No peptides were situated in the disrupted region of the mutant (limit indicated by the dashed line). f, Relative qRT-PCR quantification of the male transcript PfMGET normalized to the housekeeping gene uce in mature gametocyte cultures of WT and parasites bearing an overexpression episome of the full-length (FL) or NTE (NT) regions of md1 (biological replicates: n = 8 for WT, n = 11 for FL, n = 7 for NT) (two-sided t-test: WT vs FL, P = 0.4908; two-sided t-test: WT vs NT, P = 0.002486). g, Genes differentially expressed in the Δ270–699 male branch are displayed in both WT and Δ270–699 lineage with cells ordered in pseudotime. Upregulated and downregulated genes are shown.