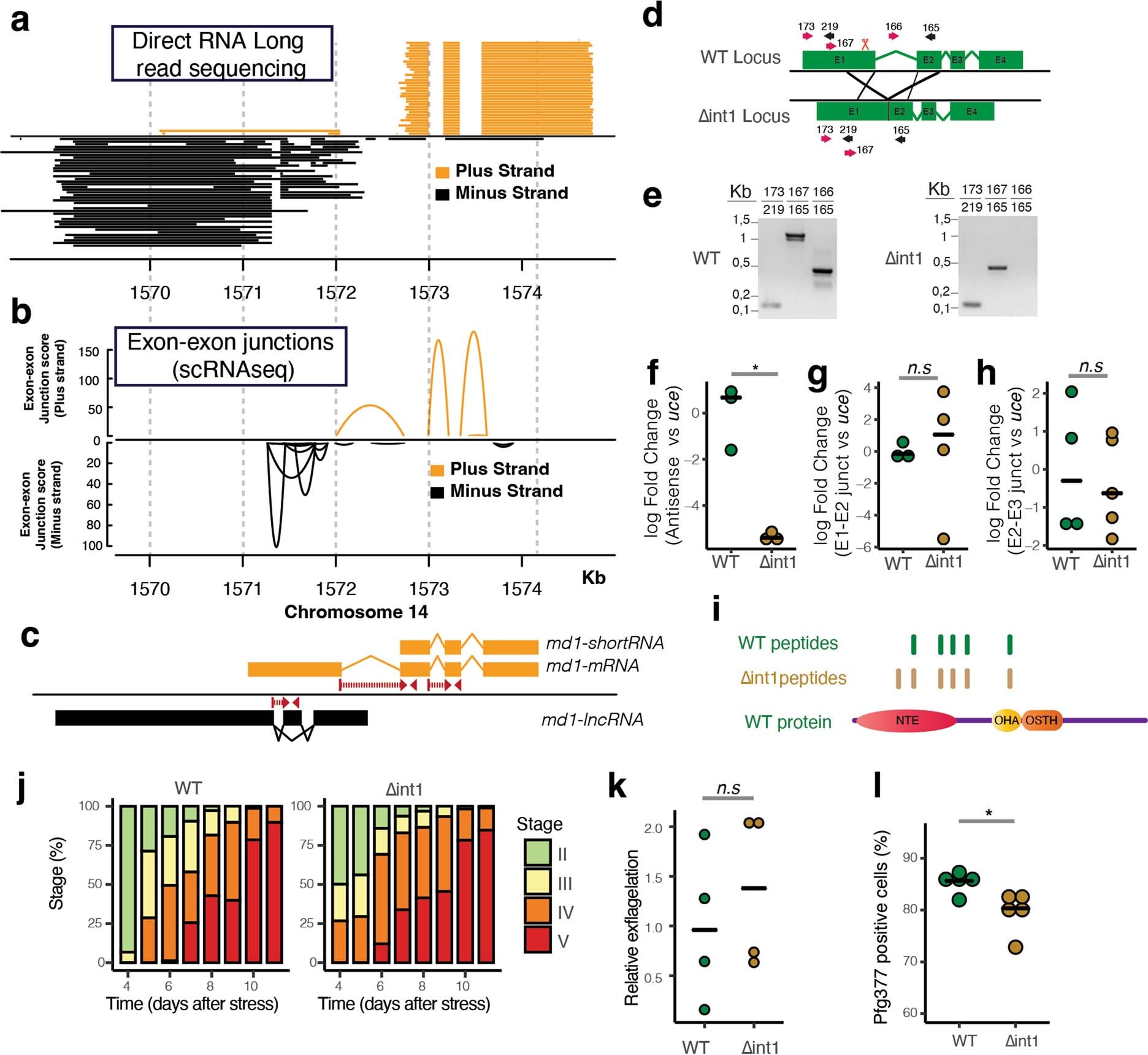
Extended Data Fig. 5: Three species of RNA are expressed at the md1 locus.
From: A transcriptional switch controls sex determination in Plasmodium falciparum

a, Reads identified at the md1 locus in a bulk gametocyte preparation generated with Oxford Nanopore Direct RNAseq are displayed on each strand. b, Exon-exon junction count from pooled single cell RNAseq gametocyte data. c, Species of RNA transcribed from the md1 locus. Strand specific primer positions are indicated in red, intron-spanning portions are dashed. d, Gene targeting strategy for generation of the Δint1 mutant (removal of first intron); the sgRNA site for Cas9 cleavage is symbolized by scissors. e, Genotyping PCRs showing the removal of the intron in the mutant line. The expected sizes for each of the lanes are 137 bp (positive control), 1,106 bp WT / 477 bp mutant (reaction over the locus), and 464 bp (intron specific PCR). f, Expression of md1-lncRNA was assessed by qRT-PCR with one primer spanning an intron within this lncRNA to ensure it is strand specific (c). Expression of md1-lncRNA is greatly diminished in Δint1 (3 biological replicates) (two-sided t-test: P = 0.02043). g, Expression of md1 was assessed by qRT-PCR with one primer spanning exon 1 and exon 2 (c) to ensure it is a strand specific measurement of the full-length transcript (3 and 4 biological replicates) (two-sided t-test: P = 0.7155). h, Expression of md1 was assessed by qRT-PCR with one primer spanning exon 2 and exon 3 (c) to ensure it is a strand specific measurement of sense transcription (4 and 5 biological replicates) (two-sided t-test: P = 0.5875). i, A shotgun proteomics dataset identified peptides in both WT and Δint1 demonstrating protein presence in Δint1. j, Δint1 displayed no alteration in the gametocyte maturation profile compared to WT (2 biological replicates). k, An exflagellation assay of mature gametocyte cultures shows normal levels of gametogenesis in Δint1 (4 biological replicates) (two-sided t-test: P = 0.5336). l, Proportion of Pfg377 positive gametocytes (female-specific) by IFA in WT and Δint1 (5 biological replicates) (two-sided t-test: P = 0.02082).