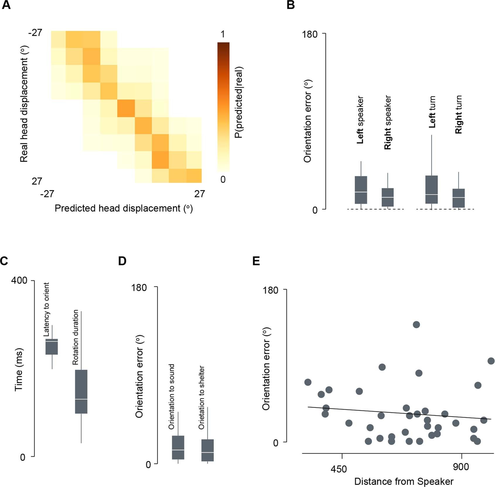
Extended Data Fig. 10: Quantification of head-displacement prediction and orientation to sound performance.
From: A cortico-collicular circuit for orienting to shelter during escape

(A) Cross validated confusion matrix for LDA population decoding of the angle of future head displacement (100 ms ahead) from SC firing rates (prediction accuracy: 0.78). (B) Summary data showing that mice orient accurately to sound (with no biases for left nor right speaker neither for left nor right turns; P = 0.27 and P = 0.33 respectively, permutation test; N = 36, 6 mice), with short latencies (C, left) and fast movements (C, right). (D) Summary data showing that mice are equally accurate when orienting to sound or to shelter (P = 0.82 permutation test; orientation to sound N = 36, 6 mice; orientation to shelter N = 32, 5 mice). (E) Orientation to sound accuracy does not depend on the distance at sound onset between the mouse and the speaker (slope = −0.012, P = 0.48, linear regression).