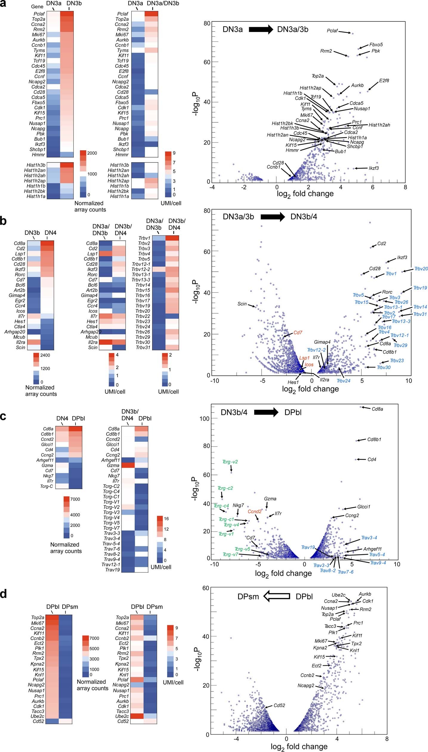
Extended Data Fig. 2: Cluster delineation of DN3a to DPsm cell transitions.
From: Pre-T cell receptor self-MHC sampling restricts thymocyte dedifferentiation

For each transition, data from the Immune Genome Project (IGP) microarray and RNA-Seq data was used to construct a panel representing genes with the highest fold-change between phenotypically defined stages of thymocyte differentiation. The gene panel was then used to query the MHC+ thymocyte clusters identified by UMAP projection. Combination of library phenotype together with good fit to the interrogating gene panel permitted identification of cluster relationships and developmental trajectories. a. Delineation of early post-β selection checkpoint DN3a/3b thymocytes from pre-β selection checkpoint DN3a thymocytes by differential gene expression. The left-hand heatmap depicts a panel selected by comparison of DN3b thymocyte gene expression from the IGP with DN3a cell expression. The same genes were examined for expression in the clusters defined as DN3a and DN3a/3b in Fig. 1B (right-hand heatmap). The volcano plot depicts the log2-fold increase of expression in the DN3a/3b population over DN3a for the expected normal developmental trajectory (x-axis). Note that for all volcano plots reported here, only the significantly changed transcripts are depicted (Padj < 0.05; y-axis). b. Delineation of late post-β selection checkpoint DN3b/4 thymocytes from early pre-β selection checkpoint DN3a/3b thymocytes by differential gene expression. The heatmap on the far left depicts a panel selected by comparison of DN4 thymocyte gene expression from the IGP with DN3b cell expression (neither DN3a/3b nor DN3b/4 transitional states are explicitly defined in the IGP database). Transcripts in red were predicted from IGP data to be upregulated in the DN3b to DN4 transition but are downregulated for the conditions reported here. c. Delineation of late post-β selection checkpoint DN3b/4 thymocytes from DPbl thymocytes by differential gene expression. The DPbl cluster was extracted from the DP library and delineated from the more mature DPsm population by transcriptome signature as described below. d. Delineation of mature DPsm thymocytes from cycling DPbl thymocytes by differential gene expression. The heatmap on the far left depicts a panel selected by comparison of DPsm thymocyte gene expression from the IGP with DPbl cell. Note that during the DPbl to DPsm transition, significant cell cycling transcripts were downregulated thus significantly upregulated transcripts in the volcano plot represent the DPbl cells.