Fig. 3: SuCas12a2 exhibits promiscuous targeting and resists anti-Cas12a proteins.
From: Cas12a2 elicits abortive infection through RNA-triggered destruction of dsDNA

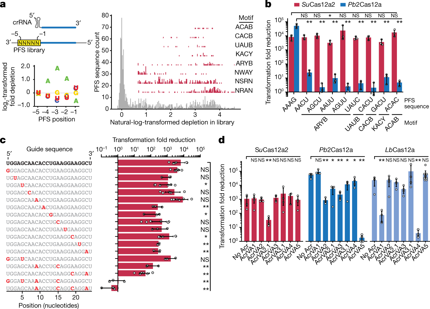
a, Experimentally determined PFSs and motifs recognized by SuCas12a2 in E. coli. Motifs capturing positions −4 to −1 of the PFS are shown, and are written 3′ to 5′. B represents C, G or U; K represents G or U; R represents G or A; W represents A or U; and Y represents C or U. Results are representative of two independent screens (Extended Data Fig. 5). b, Validation of selected PFSs identified in the screen and permissive of targeting by SuCas12a2 but not Pb2Cas12a. c, The effect of guide mismatches on plasmid targeting by SuCas12a2 in E. coli. d, The extent of inhibition by known AcrVA proteins against SuCas12a2. Acr proteins were confirmed to exhibit inhibitory activity against different Cas12a homologues in E. coli or in cell-free transcription–translation reactions (Extended Data Fig. 5). Data are mean ± s.d. of at least three independent experiments started from separate colonies. Statistical analysis was performed using one-tailed Welch’s t-tests.