Extended Data Fig. 7: Rescue of the segmentation clock period by restoration of the NAD+/NADH ratio.
From: Metabolic regulation of species-specific developmental rates

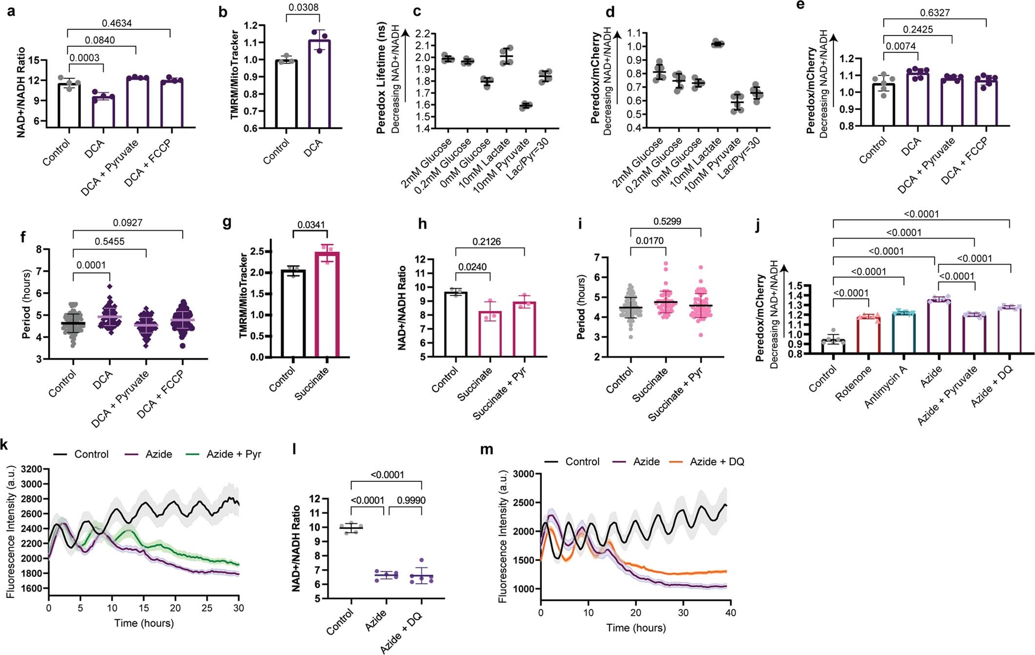
a. Whole-cell NAD+/NADH ratio in vehicle-treated human PSM cells and cells treated with either 6.25 mM DCA alone or DCA in combination with 1 mM sodium pyruvate or 10 nM FCCP for 24 h. Each datapoint represents the average of 3 technical replicates. Mean ±SD. n = 4. One-way ANOVA with Dunnett correction. b. Inner mitochondrial membrane potential (ΔΨm) in human PSM cells under control conditions or treated with 6.25 mM DCA for 24 h. TMRM fluorescence was normalized by mitochondrial content (MitoTracker Green) following flow cytometry. Mean ±SD. n = 3 biological replicates. Unpaired two-sided t-test. c. Peredox-mCherryNLS fluorescence lifetime in human PSM cells cultured acutely in a balanced salt solution and supplemented with the indicated concentrations of glucose, lactate or pyruvate. Mean ±SD. n = 4 biological replicates. d. Ratiometric Peredox-to-mCherry fluorescence signal in human PSM cells cultured acutely in a balanced salt solution and supplemented with the indicated concentrations of glucose, lactate or pyruvate. Mean ±SD. n = 6 biological replicates. e. Ratiometric Peredox/mCherry signal in vehicle-treated human PSM cells and cells treated with either 6.25 mM DCA alone or DCA in combination with 1 mM sodium pyruvate or 10 nM FCCP for 24 h. Each datapoint represents the average of >200 individual cells analyzed within a biological replicate. Mean ±SD. n = 6 biological replicates. One-way ANOVA with Dunnett correction. f. HES7-Achilles oscillatory period in human PSM cells treated with vehicle control (water; n = 78), 6.25 mM DCA alone (n = 68), DCA with 1 mM sodium pyruvate (n = 73), and DCA with 10 nM FCCP (n = 85). Mean ±SD. One-way ANOVA with Dunnett correction. g. Inner mitochondrial membrane potential (ΔΨm) in human PSM cells under control conditions or treated with 25 mM succinate for 24 h. TMRM fluorescence was normalized by mitochondrial content (MitoTracker Green) following flow cytometry. Mean ±SD. n = 3 biological replicates. Unpaired two-sided t-test. h. Whole-cell NAD+/NADH ratio in vehicle-treated human PSM cells and cells treated with either 25 mM succinate alone or succinate in combination with 1 mM sodium pyruvate for 24 h. Each datapoint represents the average of 3 technical replicates. Mean ±SD. n = 3 biological replicates. One-way ANOVA with Dunnett correction. i. HES7-Achilles oscillatory period in human PSM cells treated with vehicle control (water; n = 62), 25 mM succinate alone (n = 46), or succinate with 1 mM sodium pyruvate (n = 46). Mean ±SD. One-way ANOVA with Dunnett correction. j. Ratiometric Peredox/mCherry signal in DMSO-treated human PSM cells and cells treated with 20 nM rotenone, 100 nM antimycin A, 1 mM sodium azide alone, azide with 1 mM sodium pyruvate, and azide with 5 μM duroquinone (DQ) for 24 h. Each datapoint represents the average of >200 individual cells analyzed in a biological replicate. Mean ±SD. n = 6. One-way ANOVA with Šidák correction: control vs. rotenone p = 2.9 × 10-15, control vs. antimycin p = 7.1 × 10−17, control vs. azide p = 4.4 × 10−22, control vs. azide+pyr p = 3.3 × 10−16, control vs. azide+DQ p = 2.2 × 10−19, azide vs. azide+pyr p = 9.7 × 10−10, azide vs. azide+DQ p = 5.3 × 10−6. k. HES7-Achilles oscillatory profile in human PSM cells cultures treated with DMSO control (n = 10), 1 mM sodium azide alone (n = 13), and azide with 1mM sodium pyruvate (n = 13). Mean ±SEM. l. Whole-cell NAD+/NADH ratio in human PSM cells treated with vehicle-control (n = 5), 1 mM sodium azide alone (n = 5), or azide with 5 μM duroquinone (DQ) (n = 6) for 24 h. Each datapoint represents the average of 3 technical replicates. Mean ±SD. One-way ANOVA with Tukey correction: control vs. azide p = 3.5 × 10−8, control vs. azide+DQ p = 1.8 × 10−8. m. HES7-Achilles oscillatory profile in human PSM cells cultures treated with DMSO control (n = 11), 1 mM sodium azide alone (n = 19), and azide with 5 μM duroquinone (n = 21). Mean ±SEM.