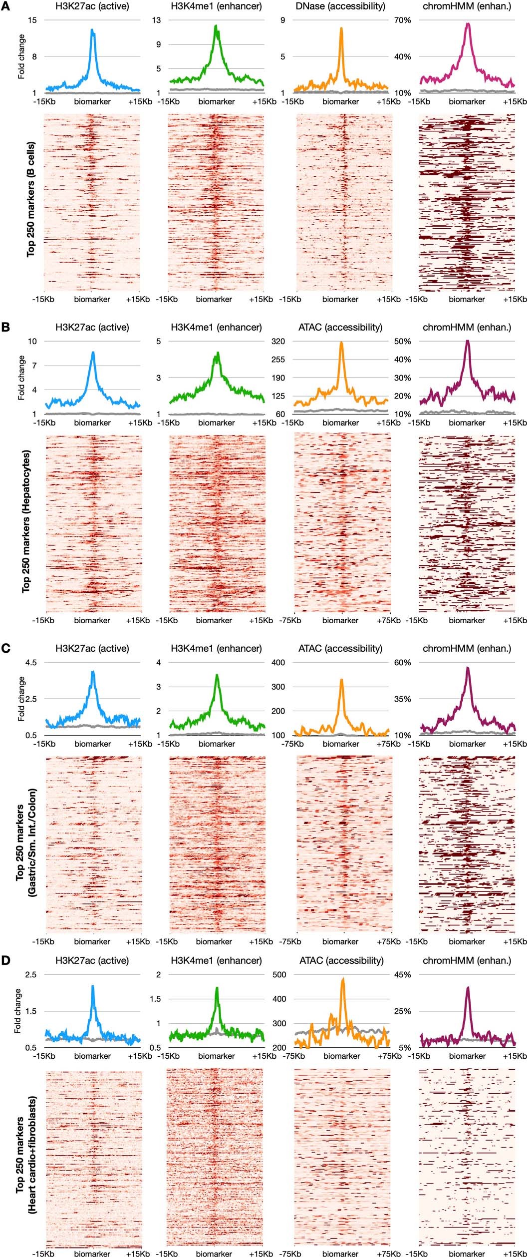
Extended Data Fig. 7: Markers of putative enhancers in other atlas cell types.

Including top 250 unmethylated markers for B cells (top left), hepatocytes (top right), gastric/small intestine/colon epithelium (bottom left), and cardiomyocytes/heart fibroblasts (bottom right). Grey lines mark the same ChIP-seq/ATAC/DNase/chromHMM signal, averaged across all 11,371 unmethylated markers (top 250 per cell type).