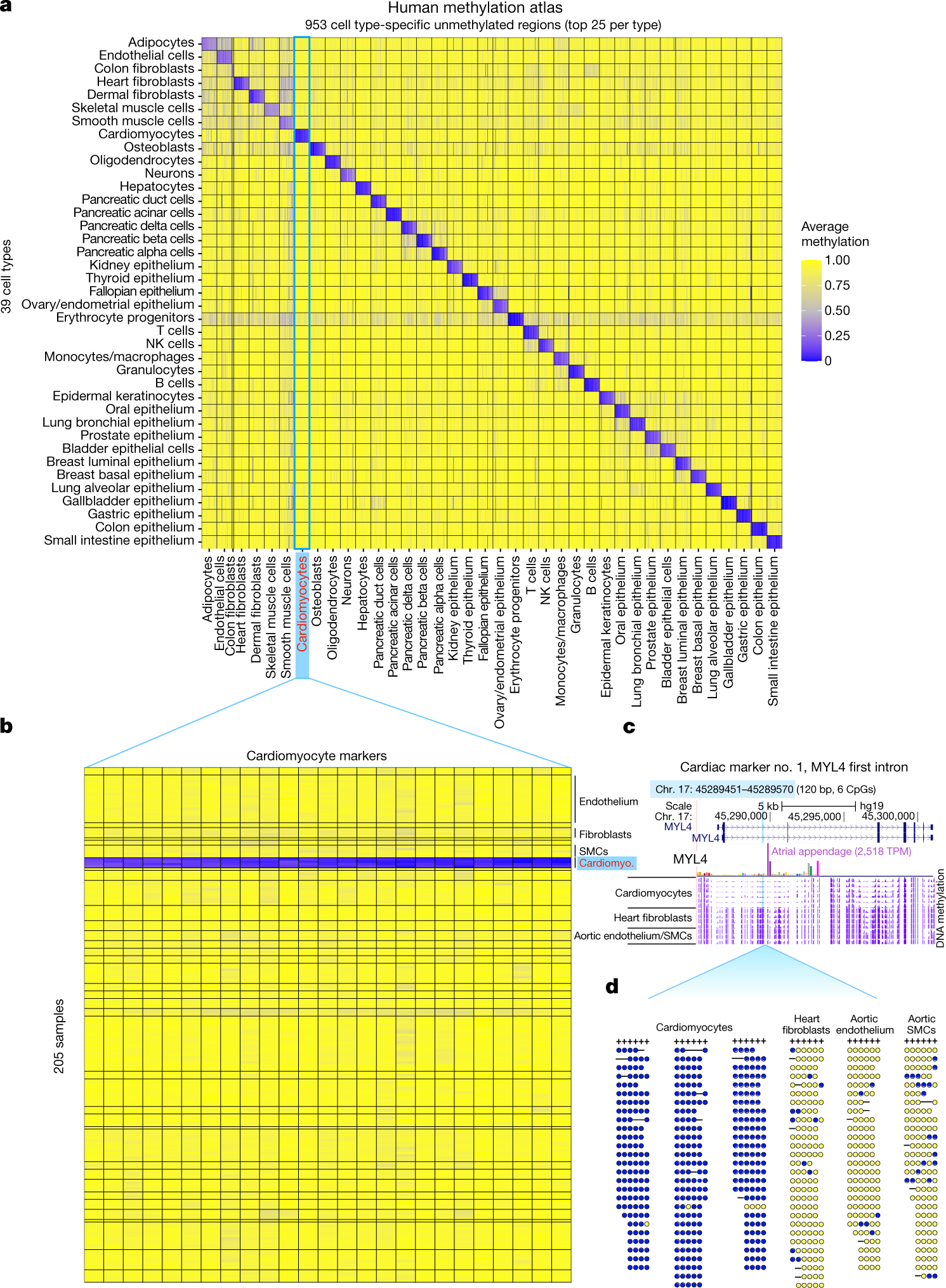
Fig. 3: A human methylation atlas of 205 samples across 39 cell type groups.

a, A total of 953 genomic regions unmethylated in a cell-type-specific manner. Each cell in the plot marks the average methylation of one genomic region (column) at each of 39 cell types (rows). Up to 25 regions are shown per cell type, with a mean length of 356 bp (nine CpGs) per region. b, The top 25 cardiomyocyte regions. For each region we plot the average methylation of each CpG site (columns) across all 205 samples in the atlas, grouped into 39 cell types as before. c, A locus specifically unmethylated in cardiomyocytes. This marker (highlighted in light blue) is 120 bp in length (six CpGs) and is located in the first intron of MYL4, a heart-specific gene (transcripts per million (TPM) expression of 2,518 in atrial appendage, GTEx inset). Genomic snapshot depicts average methylation (purple tracks) across six cardiomyocyte samples, four cardiac fibroblast samples and three aorta samples (two endothelial and one SMC). d, Visualization of bisulfite-converted fragments from three cardiomyocyte samples, one cardiac fibroblast sample and two aorta samples (endothelium and SMC). Shown are reads mapped to chr. 17: 45289451–45289570 (hg19), with at least three covered CpGs. Yellow and blue dots denote methylated and unmethylated CpG sites, respectively.